我是娜姐 @迪娜学姐 ,一个SCI医学期刊编辑,探索用AI工具提效论文写作和发表。
在OpenAI开启连续直播12天的第一天,ChatGPT推出了o1正式版,之前的预览版o1-preview正式下架。
据悉,o1正式版在数学、代码以及博士级科学问题的处理能力上,实现了重大突破,能够游刃有余地解决各类超复杂难题。
一方面,它在思考深度上有显著拓展,o1 Pro 模式会调配更多计算资源,深入剖析问题的各个层面,尤其是在面对复杂的数学、科学和编码问题时,不再局限于表面理解,而是能够挖掘出深层次的逻辑关联,从而为用户提供更优质、更全面的答案;另一方面,思考效率大幅提高,o1 模型的思维经过精心训练后更为简洁,响应时间相较于 o1 - preview 版本加快了约 50%,出现重大错误的概率也减少了 34%。

o1-pro的价格也很感人:200美金/月。20美金一个月已经肉痛了。Pro到底是哪些人在用啊!
这篇文章,仅针对o1正式版。
在界面上,正式版o1拥有视觉和语音功能:可以上传附件,但是仅限图片格式,pdf和表格不行。
针对语音功能,我跟它聊了一下,发现调用的是ChatGPT 4模型:

接下来,针对o1在数学、代码及深度思考能力上的提升,我们来测试一下它的数据分析能力。因为有很多测评说正式版o1很拉胯,还不如之前的preview版本。
正好o1预览版出来的时候,娜姐测试过用它来帮助我们进行数据分析的功能,效果还不错:
ChatGPT-o1用来进行数据分析,对比效果很惊人!
现在,我们再用正式版测试一下,对比看看性能是否有提升:
使用场景是:我有一批数据,但是不知道该怎么用。包括:挖掘选题,如何确定变量,如何展开数据分析,统计学方法的选择,该怎么制作一套图表用于论文发表?
o1不能上传表格,但是我们可以在对话框把数据作为文字传给它,让它分析:

O1想了几秒,开始输出答案,这个过程确实比之前要快:

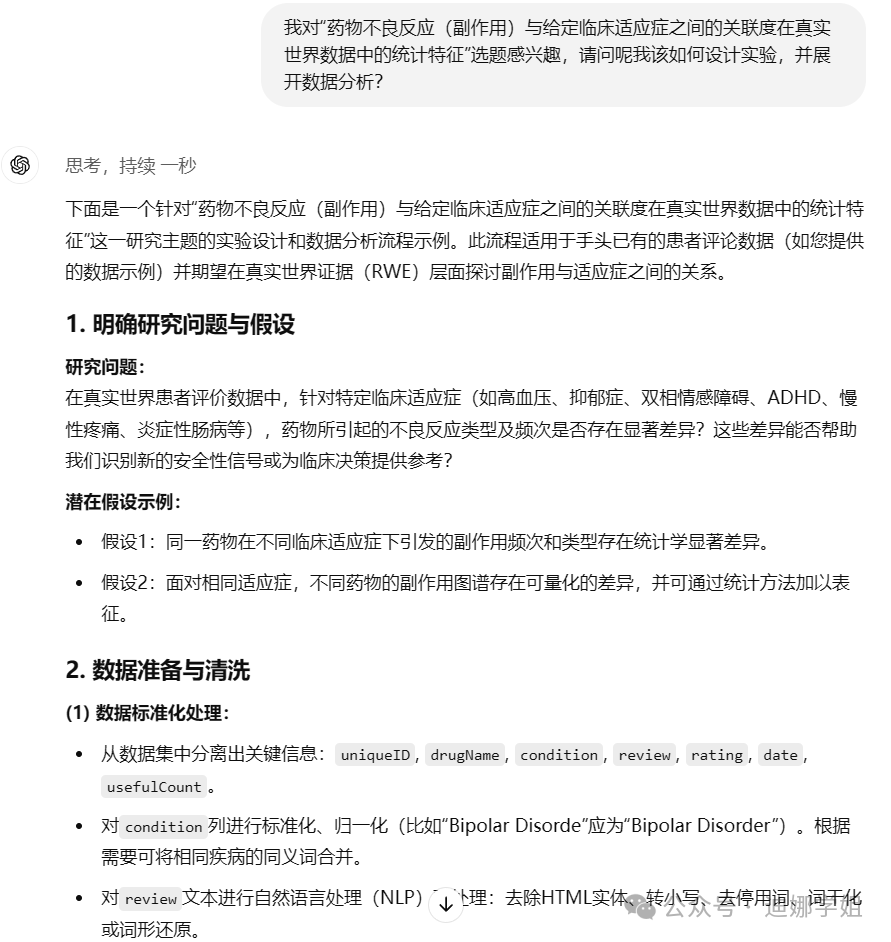
接下来,针对它提供的一个选题角度,询问它该如何设计实验,展开数据分析:




对于完成一篇论文需要的完整分析流程,介绍的很完整了。和之前的o1预览版结果对比,正式版在“数据准备与清洗”、“数据分析框架”这些模块,给出的指导更具体更清晰了。
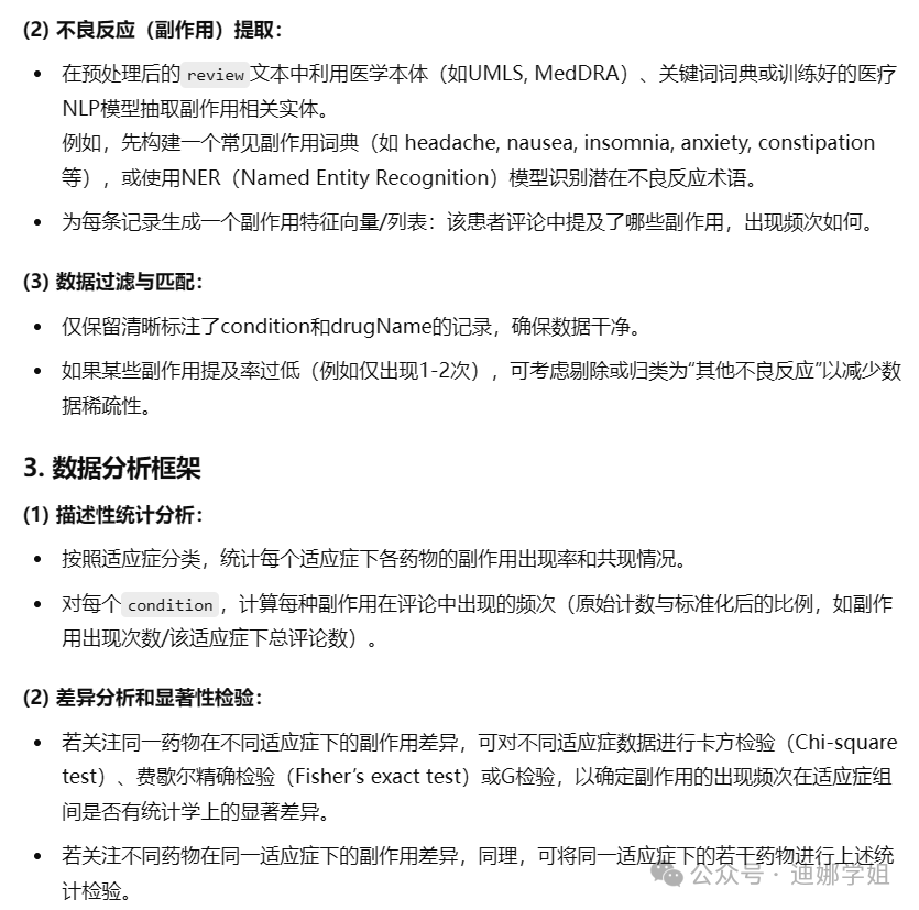
接着,我让GPT o1针对对统计学方法的选择、统计数据的获取与处理,以及图表制作给我更具体的建议:



(未完全截图)
这一步的指示也更具体了。甚至摆阔我原表格表头需要调用哪些列,每一步该进行什么操作,结果如何显示,都给了。基本上是可以完全follow的地步了。
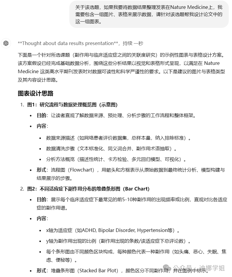
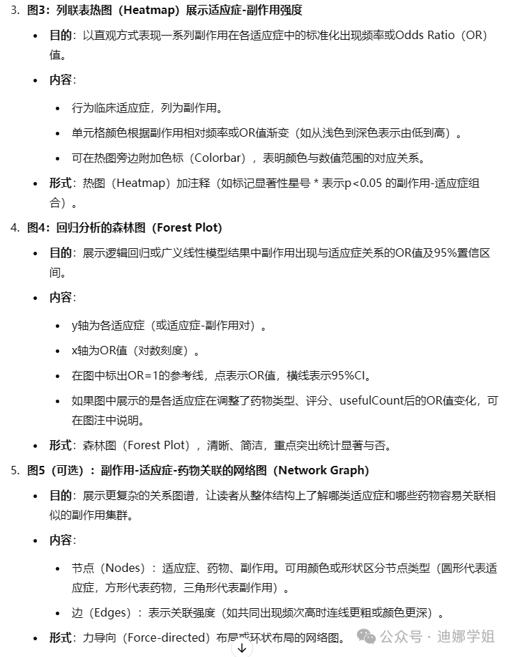
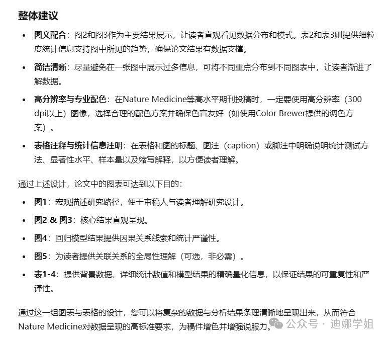
接下来,我想让它针对该选题和这组数据,帮我设计一组图表,用于论文发表。




这一步针对图表设计的建议,也比之前的预览版更清晰具体了。包括每张图横纵坐标值的选取、分组、展现形式等,都给出了像素级指导。看了o1正式版的这一组分析,是不是对于针对这一组数据,该如何进行选题、确定变量,展开分析,收集数据,制作图表都很清晰了?
总结一下:o1正式版和之前的预览版相比,在数据分析方面,确实更强大了。
如果你手边也有数据,但是不知道该怎么分析,可以试着这样一步步和o1对话,获得一些思路。