近年来,AI大模型席卷各行各业,我们感受到它强大的语言理解和生成能力。但在实际应用中,光“能说会道”还不够,更重要的是“能说还得能做”。大模型如何跨出文本世界,触达数据库、调用接口、执行代码?答案就是:MCP(Model Context Protocol)模型上下文协议。今天这篇文章,我们将详细解读 MCP 能做什么、它的工作原理以及它是如何打破大模型“只能说不能做”的边界。后面的文章中会分享Cursor等IDE中配置MCP服务器、Cherry Studio等支持MCP的聊天应用、MCP开发等系列文章。
一、MCP能干什么?从程序员到普通用户全面赋能
1、对于程序员来说,MCP是效率工具集大成者,告别重复造轮子
作为一个经常和各种开发工具打交道的人,我深知程序员们的痛点。MCP的出现,真的是解决了不少实际问题。
举例1:一条语音就完成全流程部署
只需说一句“部署新版本到测试环境”,MCP 会自动串联多个 API 工具:
-
GitLab API 完成代码合并
-
Jenkins API 进行构建
-
Slack API 通知团队成员部署完成
这一切,不需要你亲自点开工具逐个操作,MCP 统统帮你搞定。
举例2:复杂 SQL 查询不再动手写
当你说出“查询某集团部门上个季度销售额”这句话,MCP 会联动大模型自动生成 SQL 语句,调用数据库并返回结果。
无需SQL语法知识,数据一秒到手。
举例3:Manus智能体的多工具调用
Manus 是一个具备复杂推理与操作能力的智能体,它在完成任务时通常需要调用网页搜索、网页访问、文件创建、代码执行等几十种工具。
但它面临两个挑战:
-
调用工具种类不够多
-
调用过程操作复杂
而 MCP 的出现,让所有支持该协议的工具都能“一键接入”大模型,比如在 Cursor 这类 IDE 中,就可以大量调用 MCP 工具,使智能体真正“动起来”。
2、对于普通用户来说,MCP是生活助理升级器
MCP的好处不仅仅局限于程序员群体,普通用户同样能从中受益。

举例1:旅行规划助手
想计划一次旅行?AI 通过 MCP 自动调用:
-
天气 API 获取目的地气象
-
航班 API 查询航班信息
-
地图 API 规划路线
轻松生成实时更新的旅行行程建议,连衣服都帮你想好了穿哪套。

举例2:联网搜索更自由
许多 LLM 仍不具备联网能力,或者联网后搜索引擎并非用户常用的。
使用 MCP 后,你只需简单配置,就能接入任意喜欢的搜索引擎。
例如 Cherry Studio 已实现大模型灵活调用 MCP,大大减少幻觉、提升实用性。
举例3:一键查询业绩报表
“请查一下上季度营业额”——MCP 就会自动组合调用:
-
CRM 系统 API 获取客户数据
-
财务系统 API 调取报表
-
邮件 API 自动发送总结报告
整个过程无需任何专业知识,你只负责开口,AI 负责完成任务。
二、MCP是什么?理解这个协议才是开启能力的钥匙
1、MCP 的核心定义

MCP 全称为 Model Context Protocol(模型上下文协议),由 Anthropic 于 2024 年 11 月提出,是一种为 LLM 设计的开放标准协议。
它的最大特点是:让大模型统一调用各种外部工具或数据源,不再需要为每一个工具单独写适配代码。
2、背景问题:传统方式是 M×N 的灾难

每接入一个大模型(M)和工具(N)都要单独适配,这导致架构复杂、扩展困难。
3、MCP的解决方案:一次标准接入,处处可用
用统一标准封装各种工具,使 LLM 能够轻松选择、调用、组合,实现真正的通用“外挂工具系统”。
4、哪些平台支持 MCP?
以下是当前 MCP 生态中比较成熟的平台和资源汇总:
-
GitHub 官方资源:MCP官方项目、MCP精选合集。
-
其他平台:Glama、Smithery、Cursor IDE、MCP.so、阿里云百炼、
重要提醒:
-
未来 MCP 接入的 Server 数量将呈指数级增长,大模型能力将真正打破限制。
-
当前社区资源还不够完善,很多 Server 缺少文档和教程,需结合官方代码及经验摸索。
三、MCP的工作原理:拆解其背后的“魔法”
1、MCP 的 C/S 架构及组件解析
MCP 采用典型的 Client-Server 架构,包括以下五个核心组件:
|
组件 |
说明 |
|---|---|
|
MCP Host |
主程序,如 Claude Desktop、Cursor、Cline |
|
MCP Client |
嵌入在 Host 中,负责连接和请求转发 |
|
MCP Server |
实际执行 API 或工具调用的模块 |
|
Local Resources |
运行在本地的工具或数据 |
|
Remote Resources |
云端或在线可访问的服务 |
Client 常见支持者包括:
-
编程IDE类:Cursor、Cline、Continue
-
聊天客户端类:Cherry Studio、Librechat、Claude等
Server 实质是什么?
是一个本地或远程运行的 Node.js / Python 应用,负责实际调用工具或数据接口。
-
TypeScript 实现可用
npx -
Python 实现可用
uvx执行
2、MCP 的核心流程详解

阶段一:初始化阶段(Setup Phase)
-
启动客户端: 用户启动MCP Client程序。
-
连接服务器: MCP Client与MCP Server建立网络连接。
-
确认连接: MCP Server确认连接成功,告知Client。
-
请求可用工具列表: MCP Client主动向MCP Server请求当前可用的工具(Tools)列表及其描述信息(例如天气查询、数据库操作、计算器等API的功能说明)。
-
返回工具列表和描述: MCP Server将可用的工具及其详细描述信息返回给MCP Client。这些信息最终会被传递给LLM,帮助其理解它能调用哪些工具。
阶段二:查询处理阶段(Query Processing Phase)
-
输入查询: 用户在MCP Client中输入问题或指令。
-
发送查询和可用工具信息: MCP Client将用户的查询和从服务器获取的可用工具列表及其描述一同发送给MCP Server。
-
服务器协调LLM处理: MCP Server将接收到的用户查询连同工具信息传递给LLM进行处理。
-
LLM决策(循环核心):
-
LLM分析用户查询。
-
LLM结合工具描述信息,判断如何处理该查询。有两种主要可能:
-
工具调用决策: 如果LLM判断需要调用外部工具才能满足用户需求(例如查询天气需要调用天气API、计算需要调用计算器API),则:
-
返回响应(文本或工具调用): LLM会告诉MCP Server它决定调用某个特定的工具,并提供调用该工具所需的参数(如调用天气工具需要
location参数)。这是一个橙色突出显示的“返回响应(工具调用)”分支。 -
执行工具调用: MCP Server收到这个工具调用请求后,自己(或通过其他服务) 执行具体的工具调用操作(调用API、运行脚本等)。
-
返回工具执行结果: MCP Server获取工具执行的结果(如实际天气数据、计算结果)。
-
发送查询和工具结果: MCP Server将原始的或修正后的用户查询和这次工具调用的结果(作为新的上下文)再次发送给LLM进行处理。流程跳回第3步(进入循环,由
loop框表示)。 -
文本响应决策: 如果LLM判断不需要调用外部工具就能直接生成满足用户需求的回答(例如回答知识性问题、进行纯文本对话)。
-
返回响应(文本或工具调用): LLM生成最终的文本响应。这是“返回响应(文本)”分支。
-
显示响应: MCP Server将LLM生成的纯文本响应返回给MCP Client。MCP Client将该文本响应显示给用户。流程结束(当前查询处理完成)。
关键点总结:
-
工具驱动交互: 核心创新点在于LLM可以自主决定调用外部工具来扩展其能力,处理超出其知识库或纯文本生成能力的请求。
-
初始化工具信息: 系统启动时获取工具描述至关重要,这使得LLM能够“知道”有什么工具可用以及如何调用它们。
-
循环(Loop)机制: 工具调用不是终点。调用结果会作为新的上下文信息连同原始或新查询再次送入LLM。这形成一个循环,允许:
-
链式调用: 基于上一个工具的结果决定是否需要或如何调用下一个工具。
-
结果整合: LLM整合工具返回的数据,生成最终面向用户的自然语言响应。
-
处理复杂请求: 解决需要多步工具操作的复杂问题。
决策点(Alt): alt框表示一个关键的选择分支点。由LLM决定是走向工具调用分支(执行工具)还是文本响应分支(直接显示结果)。这是流程的核心决策。
橙色高亮: 图中橙色突出显示的是流程中最核心的操作节点:“请求可用工具列表”、“发送查询和可用工具信息”、“返回响应”(主要是工具调用指令的分支)、“执行工具调用”、“发送查询和工具结果”。这显示了工具信息的流动和工具调用操作的重要性。
MCP Server的中枢作用: 负责管理连接、提供工具信息、中继查询与响应、执行工具调用、维护循环流程。
对话式工作流: 整个过程体现了LLM驱动的、可动态调用工具的智能工作流,大大增强了系统的实用性和处理复杂场景的能力。
简单来说: 用户提问 -> 系统告诉LLM“有什么工具可用”和“用户问了什么” -> LLM思考后决定:
-
要么直接回答(文本响应)-> 给用户看。
-
要么调用某个工具 -> 拿到工具结果 -> 把“用户问题+工具结果”打包再问LLM...(循环)-> 最终得到答案 -> 给用户看。
这种架构是构建强大AI助手或智能代理(Agent)系统的典型基础。
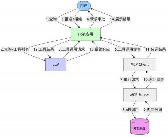
四、MCP工作机制的完整数据流图谱
一个涉及大型语言模型(LLM)、工具调用功能(通过MCP框架) 以及外部系统协作来处理用户查询并返回结果的完整过程。以下是详细的解读,按照流程步骤进行:流程步骤详解 (共14步):

-
用户 -> Host应用:查询 (Query):
-
用户向Host应用提出一个需要处理或解答的自然语言查询(例如,“帮我查一下昨天订单的总销售额”)。
Host应用 -> LLM:查询 + 工具列表 (Query + Tool List):
-
Host应用将用户的原始查询,连同当前可用的工具列表(即可以通过MCP调用的外部系统功能),一起发送给LLM。
LLM -> Host应用:工具调用请求 (Tool Call Request):
-
LLM分析用户的查询意图。
-
LLM识别出需要调用某个(或某些)外部工具才能完成查询。
-
LLM生成一个结构化的工具调用请求(指定要调用哪个工具、调用参数是什么)并返回给Host应用。
-
(注:此步骤体现了LLM的“规划”和“决策”能力)。
Host应用 -> 用户:请求审批 (Request Approval):
-
Host应用接收到LLM的工具调用请求后,向用户展示这个调用计划(例如,“需要调用Sales系统API查询昨天订单数据”),请求用户确认或授权执行。
-
(注:此审批步骤通常用于涉及敏感操作、重要数据访问或可能需要计费的操作,以增加安全性和用户控制)。
用户 -> Host应用:批准/拒绝 (Approve/Reject):
-
用户根据展示的信息,决定批准或拒绝这个工具调用。
Host应用 -> MCP Client:工具调用命令 (Tool Call Command):
-
如果用户批准了调用:
-
Host应用将LLM生成的结构化工具调用请求,以命令的形式发送给MCP Client。
-
(如果用户拒绝,流程可能在此终止或向用户返回提示)。
MCP Client -> MCP Server:执行请求 (Execution Request):
-
MCP Client接收到调用命令后,将其转发给对应的MCP Server。
MCP Server -> 外部系统:API调用 (API Call):
-
MCP Server 实际执行API调用操作。它根据请求中的参数,去调用目标外部系统的API接口。
外部系统 -> MCP Server:返回数据 (Return Data):
-
外部系统执行完API调用后,将原始结果数据(可能是结构化的JSON、XML或文本等)返回给MCP Server。
MCP Server -> MCP Client:返回结果 (Return Result):
-
MCP Server将外部系统返回的原始数据封装后,发送回MCP Client。
MCP Client -> Host应用:传递结果 (Pass Result):
-
MCP Client将工具执行的结果传递回Host应用。
Host应用 -> LLM:工具结果 (Tool Result):
-
Host应用将工具执行完成并返回的结果发送给LLM。
LLM -> Host应用:最终响应 (Final Response):
-
LLM接收到工具执行结果。
-
LLM 理解工具返回的数据。
-
LLM将工具结果与原始用户查询进行整合、分析和总结。
-
LLM生成一个面向用户的、可读的自然语言最终响应(例如,“昨天订单的总销售额是$15,000”),并发送给Host应用。
-
(注:此步骤体现了LLM的“结果整合”和“自然语言生成”能力)。
Host应用 -> 用户:展示结果 (Display Result):
-
Host应用将LLM生成的最终自然语言响应展示给用户,完成整个查询处理流程。
流程核心总结:
-
用户意图接收与工具规划 (1-3): 用户输入 -> Host应用传递 -> LLM分析并规划工具调用。
-
用户授权 (4-5): Host应用展示调用计划 -> 用户批准/拒绝。
-
工具执行 (6-11): (批准后)Host应用发送命令 -> MCP Client转发 -> MCP Server执行API调用 -> 获取外部数据 -> 结果逐级返回至Host应用。
-
结果整合与响应生成 (12-14): 工具结果 -> LLM理解与整合 -> 生成自然语言响应 -> Host应用展示给用户。
关键协作点:
-
LLM 与 工具调用 (MCP): LLM负责理解意图、规划调用、整合结果;MCP(Client+Server)负责实际、安全地执行外部调用。
-
用户授权 (步骤4-5): 强调了安全性和用户对关键操作的控制。
-
Host应用 作为中枢: 协调用户交互、与LLM通信、与MCP Client通信,是流程的控制中心。
五、总结
MCP不是可选项,而是AI Agent进化的必然路径,在AI应用飞速演进的今天,MCP 带来的不仅是技术接口的统一,更是 大模型从“只能说”到“能说会做”质变的关键一步。
未来,大模型 + MCP + Agent 的组合,将成为每一个企业、开发者、甚至普通用户通往智能世界的基础设施。我们或许正站在一个全新时代的门槛上,MCP 就是那个钥匙。
如果你对MCP感兴趣,我建议可以从以下几个方面开始:
-
如果你是程序员,可以试试在Cursor等IDE中配置MCP服务器,体验一下用自然语言操作各种开发工具的感觉。
-
如果你是普通用户,可以关注Cherry Studio等支持MCP的聊天应用,看看能否解决你的一些日常需求。
-
如果你想深入了解,可以去GitHub上的MCP相关仓库看看,了解目前有哪些可用的服务器。
如果你是产品经理或创业者,是时候考虑 MCP 如何帮助你更好地构建智能助手了。如果实操过程中有任何问题,欢迎留言讨论。后面的文章中会分享Cursor等IDE中配置MCP服务器、Cherry Studio等支持MCP的聊天应用、MCP开发等系列文章,欢迎持续关注。