AI+Agent的国家博弈与兵棋推演

AI资讯 5个月前 charles
13.5K 0

编者荐语:
本研究深入探讨了人工智能在政治—军事建模、仿真与兵棋推演中的应用,特别关注其在多国对抗场景(如大规模杀伤性武器、太空与网络战)中的潜力。AI不仅可用于重建敌方在不确定性下的决策逻辑,更有助于预测冲突升级路径与可能结局,提示灾难性后果的战略风险。作者融合理论推演、历史案例与模拟实验,提出集成多种AI能力的模型架构,展现出计算社会科学在军事博弈建模中的方法创新与战略价值,对未来AI辅助决策系统的研究具有启发。
AI+Agent的国家博弈与兵棋推演

人工智能在兵棋推演与建模中的应用

摘要:

在本文中,我们探讨了人工智能(AI)如何应用于政治—军事建模、仿真以及兵棋推演,尤其是针对拥有大规模杀伤性武器及其他高端作战能力的国家所可能引发的冲突情境。人工智能应当协助兵棋推演的参与者和仿真中的智能体理解敌方在面对不确定性和误判时可能持有的视角、认知与决策逻辑。AI 的内容设计应能意识到冲突升级至灾难性后果(即无赢家局面)的风险,同时也需考虑存在明确赢家与输家的结局可能性。我们讨论了集成多种 AI 功能以设计和开发模型、仿真与兵棋推演系统族所带来的相关影响,并进一步探讨了在有或无 AI 参与的情况下,基于理论、仿真、历史及以往兵棋推演探索所发展出的决策辅助工具。

作者简介:
Paul K Davis,兰德公司帕迪研究生院
Paul Bracken,耶鲁大学

文献来源:
Davis, P. K., & Bracken, P. (2025). Artificial intelligence for wargaming and modeling. The Journal of Defense Modeling and Simulation, 22(1), 25-40.



AI+Agent的国家博弈与兵棋推演

本文作者之一:Paul Bracken


一、前言

在本文中,我们提出以下三点观点:(1)建模、仿真与兵棋推演(MSG)是相互关联的研究方法,应该联合使用;(2)人工智能(AI)可以为上述每一方法提供助力;(3)兵棋推演中的人工智能应以建模与仿真(M&S)为基础,而M&S中的人工智能亦应吸取兵棋推演的启发。为简洁起见,本文所阐述的方法聚焦于涉及拥有大规模杀伤性武器(WMD)及其他高端武器系统国家的政治—军事MSG。第2节提出我们关于MSG与分析工作之间关系的观点;第3节通过讨论20世纪80年代的一个系统说明这一方法的可行性;第4节指出当今所面临的挑战与机遇;第5节勾勒系统架构的若干要素;第6节强调人工智能模型与决策辅助系统开发中的若干关键挑战;第7节总结全文。

在本文中,我们使用“模型”(model)一词来涵盖从简单的数学公式或逻辑表格到复杂的计算模型在内的广泛范畴;我们使用“兵棋推演”(wargame)一词来涵盖从小型研讨会式演练,例如“次日演练”(Day-After Exercises),到大型、为期多天、多团队参与的兵棋推演等各种形式。


二、建模、仿真、兵棋推演与分析的一体化视角

建模、仿真与兵棋推演(MSG)可用于多种功能,每一功能都可以通过MSG中的各个组成部分来实现,尽管一些相对简单的人类活动——例如研讨会兵棋推演和“次日演练”——已被证明具有独特价值。

常见形式的M&S(建模与仿真)与兵棋推演各具优劣。M&S通常被视为定量、严谨且“权威”的,但由于难以体现人的因素而受到严重限制。M&S的批评者进一步指出,所谓的“严谨”实际上导致生成的结果虽精确却可能是错误的;在他们看来,兵棋推演则可弥补M&S的不足。而M&S的支持者则持不同观点。我们无疑认识到并长期批评传统建模的不足。我们也从兵棋推演中受益良多,部分得益于与赫尔曼·卡恩(Herman Kahn,P.B.)、兰德公司(RAND)以及安德鲁·马歇尔(Andrew Marshall)的长期合作。然而,兵棋推演的质量也千差万别,从浪费时间甚至适得其反,到提供深刻洞见不等。尽管这类洞见需要后续研究来加以验证,这对于建模所提供的洞见亦是如此。

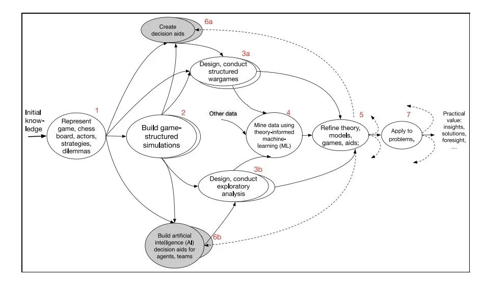
本文的一个主张是,这种刻板印象并非必须成立;我们的目标(虽不掩其理想主义)应当是通过半整合的方式将建模、仿真与兵棋推演相结合。图1展示了这一愿景的具体形式。

AI+Agent的国家博弈与兵棋推演
图1 连接建模与仿真、兵棋推演与分析

在这理想化的长期活动中,首先(步骤1)通过文献研究、兵棋推演、军事与外交经验、人类历史、人类学等渠道,收集某一领域的知识(例如印度-太平洋地区的国际安全问题)。比喻来说,这相当于描绘棋盘、识别参与者、探讨可能的策略和规则。

之后将有两条路径异步推进。如图1上半部分所示,兵棋推演按某种目的进行结构化操作。这种活动可以独立展开。而在其并行过程中,M&S以“游戏化结构的仿真”形式进行。随着时间推移,从M&S实验中通过人工智能挖掘数据(步骤4),以精炼理论与数据,供后续循环(步骤5)使用。在任何时间点,面向具体问题的MSG(步骤7)被用于应对现实世界中的挑战。如图中浅灰色气泡所示,用于人类团队的决策辅助工具(步骤6a)与面向智能体的启发式规则(步骤6b)将被构建和更新。部分规则可直接构造,也有一些来自于分析实验与兵棋推演中提炼出的知识。某些智能体直接嵌入AI,另一些间接使用,还有些则完全不使用AI。图1鼓励MSG活动之间的协调,尽管这种协调有时可能是非正式的,甚至仅在偶尔进行。

图1所设想的目标可以通过一个单一机构来实现(例如针对政府内部敏感事务的工作),也可以通过一个更加开放、持续推进的合作项目来完成,参与方包括智库、实验室、私营企业、学术机构以及政府,如图2所示——这一模式在一项DARPA研究中被称为“社会—行为建模实验室”(SBML)。无论采取哪种方式,该方法都将鼓励多样性、辩论与竞争,同时推动使用社区模块构建面向特定目标的MSG组件。这一理念有别于依赖单一或少数“被认可”的整体性模型。

AI+Agent的国家博弈与兵棋推演
图2 一个虚拟的社会—行为建模实验室(SBML)(引自一项近期研究)

三、可行性示证

图1所描绘的愿景早在20世纪80年代便已有实践基础,即兰德公司开发的战略评估系统(RSAS)。该系统由卡尔·比尔德(Carl Builder)团队提出,响应美国国防部希望将兵棋推演用于战略分析的需求,结合当时的人工智能技术(专家系统),设计了可互换的人类团队与AI智能体的自动化推演系统。

RSAS包括灵活的全球军事模型、多智能体(红、蓝、绿方)、具备前瞻能力的决策机制,以及可适应的“分析性作战计划”AI模型,还融入了软因子、多情景分析与AI可解释性等理念(见图3)。该系统在整个1980年代持续开发,并广泛用于国防部研究与军校教育。

尽管其全球作战模型成为今日“联合综合作战模型”(JICM)的前身并持续应用,RSAS中的AI部分因复杂、成本高、需求有限,未能广泛推广。此外,苏联解体后,美国国防部对兵棋推演的兴趣下降。

然而,RSAS的核心理念依然具有现实价值。后续研究表明,通过简化模型与兵棋推演,同样可以获得类似的洞见,甚至用于核战争中对敌认知的模拟因此,RSAS作为一个系统化整合MSG与AI的早期实例,已成功验证了这种方法的可行性。问题在于:在当下更强大的技术条件下,我们可以走得多远?

AI+Agent的国家博弈与兵棋推演
图3 RSAS 架构

四、挑战与机遇

1、国家安全挑战
当代国际安全环境远比冷战时期复杂,迫切需要更新的兵棋推演与建模仿真体系以适应新的威胁特征。以下是主要挑战概述:

1.全球决策权力呈多中心分布,行为相互依赖,博弈参与方数量增多,系统动态更接近混沌,传统n人博弈理论难以有效建模。大规模杀伤性武器与战略性干扰武器的扩散增加了冲突的不确定性,人工智能在处理此类复杂系统中的潜力值得关注。

2.高端冲突呈现多维度趋势,涵盖陆、海、空、天、网等多个领域,冲突升级路径更加复杂,传统线性模型已难以适应,需要更具综合性与动态性的升级建模框架。

3.高烈度但有限范围的战略冲突日益可行,传统“战争即全面毁灭”的假设不再适用,战略行为体可能追求局部优势并产生胜负结果,增加了冲突管理与升级控制的难度。

4.当前盟友间的战略目标与风险认知存在显著差异,合作结构趋于灵活、多变,不再是高度协调的固定阵营。这加大了危机预判与联合行动的复杂性,也对战略稳定构成挑战。

2、技术变革与机遇
现代分析性兵棋推演面临诸多新技术机遇,以下是其中几个关键方向:
1.智能体建模技术已显著进步,尤其适用于生成型建模,可用于理解复杂系统中因果关系的演化过程。相比传统专家系统,当前智能体更具目标导向性与适应性。

2.AI领域广泛涵盖多类模型,从反应型系统到具备自我认知的系统,未来兵棋推演中的决策辅助系统应考虑其不同能力,但本研究未详细展开。

3.网络基础设施使得跨机构、跨地域的分布式兵棋推演成为可能,甚至可从在线多人游戏行为中提取具有安全意义的潜在模式。

4.相较于一体化大模型,模块化设计更适应高层次M&S的不确定性,有利于建构多版本模型、快速更新、对比分析和特定问题的定制建模。

5.尽管机器学习在拟合历史数据方面表现优异,但其在面向未来的应用中仍需结合理论支撑。同时,“对抗性AI”提示我们在安全领域亦需考虑算法间的博弈。

6.面对高度不确定的未来,不再追求“最优”,而是寻求在多种可能情境下均表现良好的策略。此类方法已在国防与政策规划中获得应用,应进一步融入AI系统。

7.传统模型多为封闭式“变换型”系统(有始有终),而当代军事系统(如导弹预警、网络防御)本质上是“常开型”与“反应型”的。建模方法需转向并发、持续、交互性建模,才能有效表征自主系统、智能武器等新兴作战单元。

此外,随着AI拥有更强的记忆与学习能力,甚至具备“心智模型”,未来其在模拟中可能具备持续演化与对抗行为的能力。然而,也需警惕某些AI模型因过度追求“相对优势”,导致意外升级或战略误判。冷战时期对“胜负比”过度关注的思维值得引以为戒。

五、架构探索

1、所需功能
尽管开发一个完整的现代分析性兵棋推演架构超出了本文范围,但我们可以提出一些方向性建议。图4概述了一个顶层架构并指出,当前时代的危机与冲突需要在多个可能情境下,至少深入关注三个主要行为体。此外,图4也强调军事仿真的模块化设计需求。1980年代RSAS中的部分特征可在现代架构中以更新版本延续,但更多内容需要重新设计。

AI+Agent的国家博弈与兵棋推演
图4 N方博弈结构化仿真

2、面对极大不确定性与分歧下的探索性分析局限
考虑到大规模情景生成、探索性分析与不确定性下的决策规划在本研究中的重要性,有两个关键问题需要特别指出:仅当仿真结构有效时,跨参数值的探索性分析才有意义。换言之,模型本身必须具备结构有效性;若分析所涉及的情景概率未知、概率间存在关联、且无法合理赋值,则从中得出结论可能存在问题。

如其他研究所讨论,模型的有效性与数据有效性应针对不同用途进行区分,包括描述、解释、事后解释、探索与预测。此外,模型应在特定问题与上下文中进行评估。尽管参数方法能覆盖一定范围,但模型不确定性往往被忽视,需要更多关注。例如:纳入目标与价值观差异显著的对手模型,就是应对不确定性的一种方式。

关于如何在不掌握情景相对概率的情况下使用探索性分析这一难题,我们认为该分析的目的是识别潜在的风险或机遇,从而推动相关的防范、预测或适应性准备措施。如果发现某个关键脆弱点,即便其被利用的概率未知甚至看似较低,也应加以修复(除非其发生概率已被明确判定为趋近于零,那则属另一情形)。

六、决策辅助与人工智能

本节讨论在建模与兵棋推演中引入AI和决策辅助系统所面临的若干关键问题。首先介绍决策辅助的核心功能,其次分析在使用机器学习(ML)结合大规模情景生成时可能遇到的挑战,最后探讨开发“认知型AI”及相关决策支持系统的根本难题。

1、面向兵棋推演的决策辅助系统
若从兵棋参与者实际所需出发,而非AI技术提供者的偏好,决策辅助系统应具备一些关键功能。科幻作品往往设想高度智能化、个性化的AI助手(如阿西莫夫小说中的机器人或电影《2001太空漫游》中的Hal 9000)。但实际经验表明,试图“辅助”人类进行兵棋推演的AI系统,反而常常干扰人类的自由讨论流程,甚至引发反感。因此需要谨慎对待AI辅助的形式与程度。

表1根据经验对多种非AI决策辅助工具的价值进行了主观评估,范围从低到高。这些辅助工具多为简洁的图表、信息表或清单。效果受到兵棋类型及参与者是否经过预训练等因素影响。评估依据包括兰德公司与韩国国防分析研究所联合开展的兵棋实验。

表1 不同类型博弈中决策辅助工具类型的价值
AI+Agent的国家博弈与兵棋推演

另一个例子是由兰德开发的Strange Game,这是一个模拟核冲突的兵棋推演,玩家通过选卡做出决策。其内置的辅助机制包括目标分类及简单算术规则,用以评估打击方案的优劣。

此外,还有一项原型研究探索在低技术条件下支持人类演练的方法,主要使用不确定性敏感认知建模(UCM),如图5所示。该方法完全基于定性机制(如因子树、红方行为模型、影响图、策略对比表等),通过白板与互动软件展示与讨论,未引入AI。研究并未发现AI在该背景下具有明显优势,这一发现或反映了工具本身的局限,也可能是想象力尚不充分。

AI+Agent的国家博弈与兵棋推演
图5 影响演练流程

面向更长远的未来,AI决策辅助系统的潜力更大,启发可来自科幻小说、电子游戏,甚至电视台对实时选情的解读。以下列举若干可实现的功能设想:团队可口头请求AI进行探索性分析,如在特定盟友合作与否情境下的“成功路径”;AI可根据更新的历史信息与主观概率,动态调整并判断某种对手模型是否仍然成立;面对升级冲突的可能性,AI可回顾历史兵棋推演中出现的应对模式,提示哪些情境中产生了失败结果,警示关键风险点。

这些设想只是最低限度的构想,旨在激发对AI在决策辅助中作用的进一步思考。AI技术本身也正在沿着“反应型系统 → 记忆型系统 → 具备心智理论 → 自我意识”的路径发展。一些学者如Pearl与Mackenzie预言AI未来甚至可能具备“意识”,尽管Pearl也曾将当前机器人比喻为“与鼻涕虫一样有意识”。然而,随着蜂群式武器的兴起,系统“集体行为智能”正在接近自然界的鸟群、鱼群或昆虫群体。

2、利用大规模情景生成的机器学习相关问题
人工智能中的机器学习(AI/ML)具备通过挖掘大规模情景生成结果来发现新洞见的潜力,但其成功依赖于两个核心因素:(1)模拟是否具备足够复杂性;(2)是否具备有效的信息提取方法。

大规模情景生成的价值取决于其基础模型的结构有效性与复杂性。若模型基于过于理想化的假设,如完全理性、固定联盟结构或简化的结果评价标准(例如仅以核战后武器比判断胜负),即使生成百万情景,也难以为真实决策或战略分析提供有用信息,尤其在涉及非理性领导人行为时更是如此。

建模时需引入多种可能的决策者特征(性格、健康、认知偏误),容纳感知错误与非理性行为(如“前景理论”等心理学模型)。然而,现实中多数军事与社会行为模拟仍未能体现“黑天鹅事件”、突发性断裂或涌现现象,这些正是复杂系统研究的核心,也常见于现实与高水平兵棋推演中。

问题常因模型设计过于“脚本化”,即使具备智能体,亦缺乏足够多样性、自由度与激励机制。解决这一问题的关键在于发展多分辨率模型体系:通过高分辨率的智能体模型模拟危机中各国行为,捕捉如联盟瓦解、阵营更替等涌现行为,并据此反哺高层级模型的结构更新。这需要模型具备自我监控与自适应能力,正如某些社会行为模拟研究中提出的“自知模拟”系统。

即便模拟足够丰富,如何从海量情景中评估关键案例的相对重要性仍是挑战。一种方法是赋予主观概率,但预测未来本就困难,专家往往不擅长准确评估概率。

另一种做法是汇总各类结果出现的频率(如“良好”或“不良”结果的百分比),但这可能误导使用者将频率当作“可能性”,尤其在参与者有意寻找“非常规突破口”时更显不足。

更有效的方法是在不分配概率的前提下进行“情景发现”(Scenario Discovery):通过数据分析寻找那些在特定条件下表现极端(极好或极差)的情景,并据此构建预警或对策。这一方法在强韧决策(RDM)与深度不确定性下的决策(DMDU)文献中已有广泛讨论。

此外,AI可借助“聚合片段”(aggregation fragments)进行辅助建模。例如,“开战时备战状态”可由战略预警、战术预警、军事准备度、动员速率等变量共同决定;或如“心理状态”变量,可包含“偏执”“冷静理性”“自信进取”等状态。这类聚合变量可为AI提供重要启发,帮助识别如“完美风暴”般需规避的情境。

另一个AI/ML应用方向是:利用从敌方作战行为中收集的大规模情报数据自动生成兵棋或模拟模型,如潜艇或地面机动导弹操作流程。过去需要几个月乃至数年收集整理的战术信息,现在可在极短时间内生成可供训练与仿真的算法。

类似于车险公司通过跟踪驾驶行为设定个性化费率的方式,军事领域也可以通过传感器、遥测、信号拦截等手段获取精细化战术行为数据,并用于模型构建。虽然这类数据处理可能涉及机密,但其方法论对兵棋与模拟系统具有重要启示价值。

3、认知型人工智能及其决策辅助相关问题
前文主要聚焦于机器学习(ML)型AI,但真正有效的模拟系统需要智能体具备更类人化的推理能力,这类能力可归为“认知型AI”。在此类系统中,决策逻辑应模拟人类自认为自身行为所依据的因素与推理方式。

20世纪80年代RSAS系统中的红方与蓝方智能体可视为早期范例。它们基于广泛接受的冲突升级阶梯模型来表征危机情境中的选项与决策路径,特别适用于核危机背景。然而,当今高层次决策模型尚无成熟的“阶梯”替代方案。现实中,一旦由二方博弈转向三方及以上,问题复杂度显著上升,未来的模型更可能呈现n维网络结构,而非简单阶梯:因为现代战争的升级路径不仅涉及核武器数量及打击目标,还包含网络、太空和精确打击等多维要素。

图6示意性地将多个维度压缩为三维空间,展示一场从常规战争出发、逐步升级到网络攻击、精确打击、核武器有限使用,最终可能演变为全面核战争的路径演化图景。然而,现实中各类攻击行为在某个“升级轴”上的位置并无共识,不同国家或行为体对相同行动的认知差异极大,且常依赖情境路径、文化背景与随机事件

AI+Agent的国家博弈与兵棋推演
图6 简化超空间中的示意性升级过程

一个关键问题是:核国家之间是否可能爆发长期、非核化的高烈度战争?该问题因常规与核指挥系统的深度耦合而更加复杂。在此背景下,无论AI是否参与,预测型模型本身并不现实;但能生成“值得关注”的合理场景的模型则尤为必要。构建能模拟国家领导人在危机中决策行为的认知型AI模型仍面临诸多挑战,本文仅通过一个示意性案例引发初步思考,期待激发该领域更多的研究与构想。

七、结论与建议

本文的核心建议是提出一项研究议程,将建模、仿真、兵棋推演与分析视为相互关联、彼此交织的方法体系。在这种整合视角下,兵棋推演中的人工智能应基于融合了AI智能体的模型分析结果进行设计,而这些AI智能体本身也应部分基于兵棋推演所获得的经验进行训练与建构。

这一过程将促使我们构建出一类既具兵棋辅助功能、又可执行复杂算法的智能体;并进一步发展出一类基于理论驱动的机器学习模型和M&S生成数据的探索性分析成果而设计的兵棋决策辅助工具

关于AI本身,本文强调应谨慎使用当前主流的机器学习方法,因为现实中缺乏可用于未来危机与冲突的、可靠的信息数据。同时,无论是用于模型的智能体,还是用于辅助决策的工具,“可解释性”始终是必要要求,这提示我们:即便采用ML,其结构仍应受到认知建模逻辑的主导

最后,我们强调对兵棋推演所提出的问题需极为审慎(无论是大型兵棋还是“次日演练”此类小型活动)。模型、仿真、兵棋推演与分析虽非完美,甚至常常存在较大局限,但它们若被合理使用,完全可以显著提升战略决策质量。我们强调:预测能力有限,但对未来情境的前瞻性预设(anticipation)具有巨大潜力

版权声明:charles 发表于 2025年6月27日 pm3:49。
转载请注明:AI+Agent的国家博弈与兵棋推演 | AI工具大全&导航

相关文章