
嗨大家好!我是阿真!
其实之前我有写过天工,那时候我说天工解放打工人大家还不信,两个月过去以后,只要盘点AI写PPT,大家都少不了要提到Skywork / 天工,谁用谁知道哈哈哈。
如果有还不太了解天工的朋友们,可以看看我这篇:Agent卷出新高度,Skywork真的解放打工人!" data-itemshowtype="0" linktype="text" data-linktype="2">AI Agent卷出新高度,Skywork真的解放打工人!
过去这段时间他们也进行了很多更新,效果更好了,网页和播客方面也都进一步优化了,所以我这篇做了更多补充。
先上链接:
海外版-Skywork:https://skywork.ai
国内版-天工超级智能体: https://tiangong.cn
国内手机app:天工超级智能体
*后续提到天工超级智能体的时候我将简称“天工”
目录
1.PPT生成
1.1 格陵兰攻略
1.2 《Minecraft》的教育意义
2.网页生成
2.1 农业帝国成长记
2.2 众神聊天群
3.播客生成
3.1 读书播客
3.2 关于巴洛克风格的探讨
4.通用模式
4.1 制作有声绘本
5.表格与文档
5.1 文档输出
5.2 表格输出
5.2.1 批量人物角色表
5.2.2 100种人生模拟器
6.小结
前不久Manus直接去新加坡了,国内版这阵势是期待不上了啊。说起来天工是真显山不露水,之前5月份的时候,GAIA 基准就曾经排到全球第一,超越了一众竞品。
GAIA,全称为 General AI Assistants benchmark(通用 AI 助手基准),是一个用于评估通用 AI 助手的基准测试框架。
当然,跑分是一回事,实际好不好用、够不够实用是另一回事。说句掏心窝子的话,真正落实到工作中,天工给我的答卷是我目前最满意的。Deep Research、溯源、在线编辑、PPT格式下载等刚需功能样样不落。
下面是一些我最近的使用案例分享,大家可以看看效果。
一个小提醒,输出不同内容的时候记得要先确认是否选择了正确的模式。
1.PPT生成
打工人都懂,PPT生成依然是我们绝大多数打工人刚需中的刚需。上次我分享的PPT信息量和内容都很好,但是看起来中规中矩了点,这次想尝试一下,如果更个性化一点,带有一些指定的主题风格,天工会交出怎样的答卷?
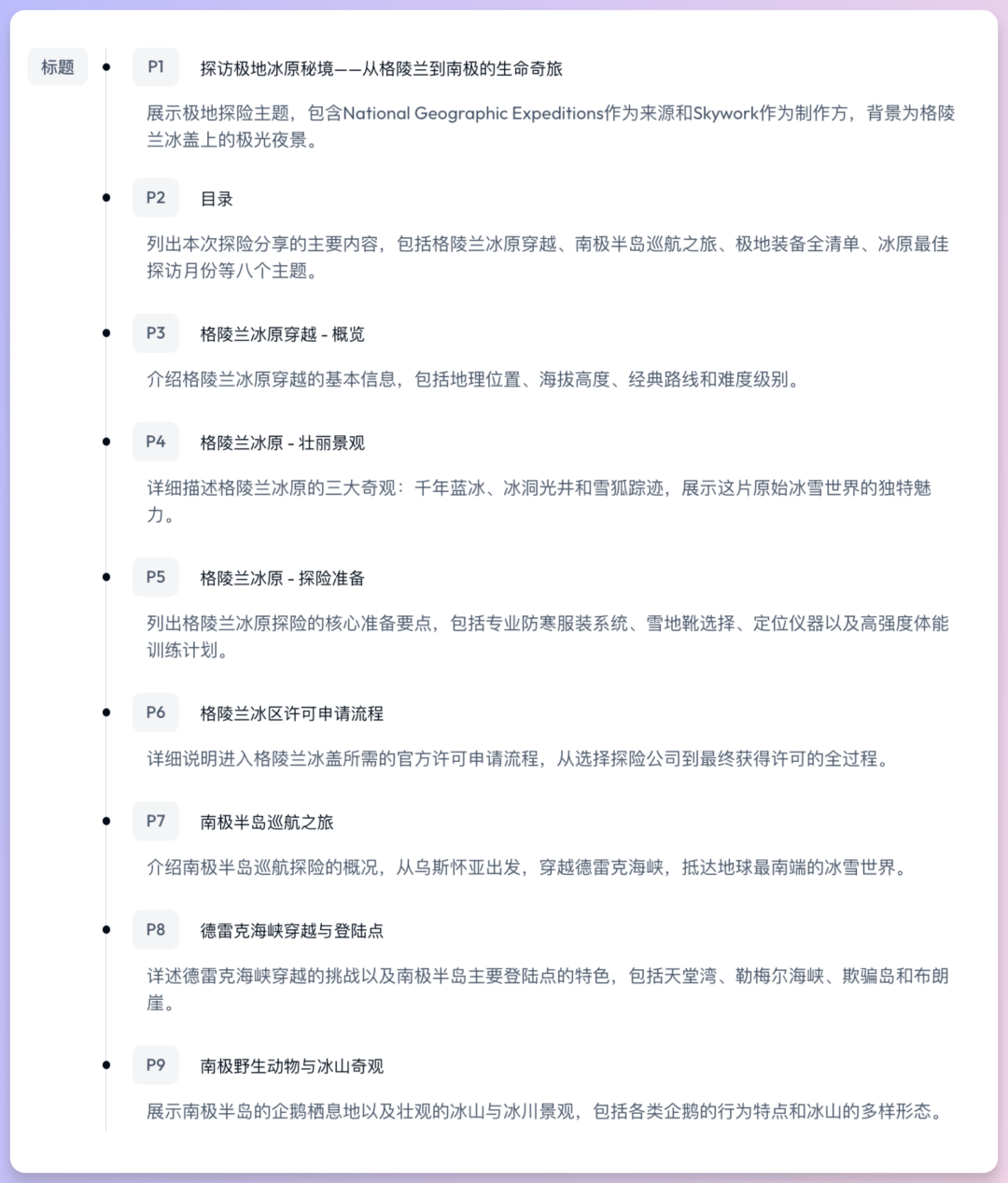
首先看看这个探访极地计划的PPT,《从格陵兰到南极的生命奇旅》
这个提示词太长了,完整提示词可以在回放链接里看到
过程回放链接:
https://skywork.ai/share/project/1948986493925933056?sid=-sjMYrdEsj&t=
可以看到上面PPT的效果整体是很不错的,尤其是在功能体验方面表现出色。它支持丰富的可视化组件,如图表、图片和信息图,搭配动画效果,真正实现了图文并茂、信息直观,生成内容不仅美观专业,而且内容准确度极高,远胜市面同类产品。
生成效率也极为出色,我算了下大概5分钟就完成了一份完整的AI PPT,非常节省时间成本。更难得的是,它的所有引用的事实与数据都具备可溯源性,确保内容可靠可信,真正实现“生成即可用”。
个别小位置出现了小图标缺失的情况,可以在对话框中要求修改,文字等内容可以点击右上角编辑进行修改。
下面看看执行过程。
执行过程中,它会先引导我们确认关键信息,并根据提示补充所需内容。整个过程可以完全交由系统自动完成,也可以由我们主动干预,灵活调整内容和方向。一旦确认完毕,系统便会迅速生成一份清晰的待办清单,将接下来的执行步骤拆解得井井有条。
接着,天工会调用专门的MCP工具,按照清单一步步执行各项任务。它会自动完成资料整合、结构规划、内容撰写等关键环节,完全不需要我们手动操作。
所有环节衔接流畅、效率极高,几乎是我们完成信息确认的几秒内,它就开始输出大纲,清晰列举PPT页面规划,并快速进入PPT制作阶段。短短几分钟后,内容完整、结构清晰、视觉统一的专业PPT跃然呈现,整个过程真正做到了无缝衔接、一气呵成。
配图精准,图片是它自己搜索的,可以重新生成,也可以插入自己的图片。点击编辑可以修改文字和图片,也可以按需导出不同格式的图片。
也可以自己进行图片替换:
对比起以前手动做PPT,从查资料、理结构、敲文案、找图配图到排版美化,每一步都像爬坡,做完一页头就大一圈。现在只需要前期确认方向,后面就能一气呵成自动搞定,真的太治愈打工人的PPT创伤了。
再看一个,伴随我的青春的《我的世界》!一起来探索下《我的世界》的教育意义。
生成PPT,分析《Minecraft》如何用最简约像素方块创造最开放的世界,其沙盒系统、红石机制、Mod文化与教学用途之间的联系,并探讨它在教育、建筑、编程等领域的应用潜力。
过程回放链接👇https://skywork.ai/share/project/1948995129374248960?sid=-w1mwbWNrb&t=
探讨一个热门游戏的教育意义,该如何输出内容?其难点在于,要把游戏机制和其文化,抽象为标准对齐且可评估的学习目标和清晰的可视化叙事,并为每个结论提供可追溯的权威来源支撑。
而天工这份PPT ,成稿迅速且信息扎实,给出了一份优异的答卷。
这个关键在于,天工的 Deep Research 在后台把“调研—比对—证据化—产出”整条链打通了。它先发起检索,把教育应用、编程学习价值、建筑创意设计三条线拆成子任务,分别搜索与读取权威材料,随后汇总成了可追溯的证据集,在我确认方向后自动进入大纲与版式阶段,最后把文字、图表与引用一气呵成落到 PPT 页面里。
从过程看,Deep Research 会把初筛结果继续“深挖”:例如针对“开放式学习”“编程思维”“建筑教育”分别追加二轮检索与文献浏览,优先读取了官方与学术来源(如《The Educational Benefits of Minecraft》等),并在思路里明确了“还缺哪些实操案例”“是否需要补做高年级与高教样本”,保证信息既全面也分学段可用。
当证据准备好后,它会自动把任务转成“待办—工具执行”的节拍:先列清单、再调用专门的 MCP 工具链逐步完成资料整合、结构规划与大纲生成,随后进入版面排布与配图阶段。整个节奏无缝衔接,我们只需在关键信息信息确认节点给出确认或微调。
更重要的是,Deep Research 的“溯源”贯穿始终:每个结论点背后都有它的来源锚点,便于在 PPT 中保留证据链,拒绝玄学引用和无中生有。这是天工对“研究级内容生产”的承诺,官方明确强调其以深度研究为内核,并提供可核验的来源链路,非常适合把研究结论与内容转译为报告与演示。
对比传统“先找素材再拼 PPT ”的人工流程,我们能通过案例回放清楚看到它的工作轨迹:
1.检索与证据化:先并行检索 + 浏览官方/学术资源(如过程搜索了教育白皮书与课堂案例),再在内部思路中标注了“信息缺口→下一步动作”。
2.流程编排与工具执行:任务清单→MCP 执行→大纲→排版,全自动把研究稿过渡为演示结构和视觉组件。
3.一键成稿与可视化:根据既定的大纲和资料产出所需内容,最后只需要小幅人工审校优化,显著缩短了交付时间。
2. 网页生成能力
天工擅长做AI办公内容输出,但绝不是只会做PPT、Word、Excel。它在其他方面同样有杰出表现。
比如它在网页生成方面的能力也不错。Html代码可部署,也可以适配移动端。它也可以进行多模态整合,将文字、图片、音频等交互元素整合到网页中。
比如可以做一些简单的网页小游戏,用于亲子互动或者简单数学体验。这里我做了一个农业帝国成长记的游戏(游戏规划草率但名字必须霸气哈哈哈),没有细化粗糙了点,但整个游戏逻辑完全没有问题,可以给用于给小朋友进行快速数学练习等。
做个网页交互小游戏,扮演从0起步一个继承爷爷破败果园的青年,从种植、采摘到开拓市集,最终打造农业帝国。风格描述:视觉风格:清新插画风,果园以手绘水彩纹理展现,季节变化带来视觉丰富度。色彩基调:柔和原野绿+柠檬黄+天空蓝,自然治愈的乡村田园系色彩。音效氛围:自然音(鸟鸣、水流、果实落地声)+轻快木吉他BGM,营造“慢生活”节奏。操作交互:点击种植+时间成长+市集解锁+升级设备+小动物互动彩蛋。
过程回放链接👇
https://skywork.ai/share/project/1948977286716952576?sid=-nwwDqxbGl&t=
这个小游戏逻辑完整,像是快速搭建了一个可玩的轻型demo,甚至还能导出部署直接用,非常有趣。
再做一个好玩的,比如中西方众神的聊天群与朋友圈:
给我做个网页,一个tab是天庭聊天群,另一个tab是九州朋友圈,模拟各路中西神话人物的互动,如宙斯发自拍、哪吒评论、洛基来点赞,要融合他们的神力设定与传说剧情,每次点击“继续看”就触发一场新的跨神话大事件。
过程回放链接👇https://skywork.ai/share/project/1948956887198023680?sid=-RT2gYc4I3&t=
这个案例更像是在玩一场脑洞剧本+网页生成的创意实验。简单描述设定后,天工就能自动铺展剧情节奏、台词内容,还配上契合的对话气泡和角色头像UI。点击“继续看”就有新剧情展开,好像真的在刷一群神的朋友圈,趣味性拉满。
整个制作过程也无需编写任何前端代码,互动逻辑和文本渲染都自动完成,很适合快速输出脑洞设定与轻剧情原型。
3.播客生成
天工的AI播客能够将复杂知识转化为轻松易懂、信息丰富的音频内容,实现高效的知识传播。操作简单,直接选择播客模式并输入提示词即可。
我们没时间或确实看不进去的书,可以交给播客来“读”。比如天工可以把一本书快速转译成可听的对谈,让你在十分钟内掌握全书脉络与关键观点。
下方我只给出书名,就生成了《学习脑:像训练肌肉一样训练大脑》的读书播客,逻辑清晰、信息密度很高。
提示词:学习脑:像训练肌肉一样训练大脑 读书对谈播客
过程回放链接👇
https://skywork.ai/share/project/1948965383184400384?sid=-2wjeg9GZJ&t=
在我甚至没有给出资料、没有具体时间要求,仅仅是给出书名的情况下,它给出了将近10分钟时长的内容,输出了逻辑清晰且高质量的播客。
它会先把主题自动拆成可讲的段落与问题清单,匹配了贴题的说话人设定与语气节奏,连停连、重读、呼吸、情绪起伏都处理得很自然;背景氛围也能智能铺陈,整体听感干净有层次,直逼专业录音棚水准。
另外,它还能把长文档、网页与资料库直接转译成对谈式内容,过程可溯源可校对,成品拿去做播客频道更新都不违和。真的有“无所不能”的即用感与“媲美真声播客”的完成度。
再来听一段快速吃透知识点的播客,听听它用 13 分钟,就把巴洛克的权力隐喻与设计语言讲透,听完就能快速带着结构化视角看懂巴洛克艺术。
提示词:巴洛克风格在欧洲宫廷艺术中的权力隐喻与美学结构探讨。
过程回放链接👇
https://skywork.ai/share/project/1948958351418298368?sid=-WZx5iLe0e&t=
这期 13 分钟的巴洛克主题口播,成熟度也是超出预期:开场用主持人+专家的对谈设定稳住基调,导语清晰、角色分明,听感像正规栏目开篇。随后主持人通过词源与起源把话题引入,提到巴洛克“变形的珍珠”由来,自然过渡到时代背景与权力框架,论证链条既干净又利落。
内容层面更是研究级的:点明了巴洛克被权力主动利用,还引入了孟德斯鸠的经典话术,把美学特征拆成可感知的三板斧:奢华、戏剧动势与空间无限;典型案例方面,从凡尔赛到鲁本斯、贝尔尼尼逐一落地,既有广度也有深度。
另外,更难得的是它的表达策略:讲到宫廷生活的公开化仪式与歌剧并行兴起,再往下落到权力的场域与城市空间的例证,抽象命题被讲出了触感,让我们听众有了声临其境之感。
最后以地区差异与现代影响收束,再回到总体艺术和当代视听经验的延续,完成了知识闭环和审美共鸣。
整体知识密度高、证据链清晰、叙事有起伏,能讲透、也能讲好这个知识点。成片稍作处理甚至可直接上架播客频道,非常有质感。
4.通用模式
如果是一个需要调用多种功能的或者不太好定义具体分类的内容,可以选择第六个通用模式。
简单来说,通用模式就像一个全能中控台,适合处理那些跨领域、复合型的任务需求。当我们不知道应该选哪种具体模式,或者想要图文音视频一体化输出时,它是最稳妥的选择。
因为集成了多种MPC工具,它可以灵活调用多种能力模块,比如AI绘图、视频剪辑、音频合成、知识总结等,自动识别任务需求并匹配最合适的执行工具。不仅适合做创意类内容像是有声绘本、动画、MV、短视频剧本等,也能胜任复杂项目的规划与整理,比如品牌内容矩阵搭建、活动宣传组合等,是真正意义上的多模态跨任务解决方案中心。
比如用它制作有声绘本。下面这个《可爱小企鹅的环保冒险》就是一个图文并茂、带有配音并且可以交互的有声绘本小网页。
向下滑动查看全文
为5岁小朋友创作一本睡前有声绘本。她喜欢企鹅和雪地。绘本包含10个场景,故事主角是一只从南极冰山上漂流出去的可爱小企鹅,它在旅途中遇到北极熊、雪狐、雪鸮,还误打误撞闯入了人类科学站,了解了地球气候的变化。故事结合环保科普知识,以温柔语气引导小朋友关爱自然。旁白由一位声音温和、节奏平稳的女性来演绎。
过程回放链接👇https://skywork.ai/share/project/1949395475359698944?sid=-MbFrjvLEF&t=
这个有声绘本生成,给到简短的一段话,输出的不只是图文那么简单,而是把图像、文字、配音、动画、交互整合到一个完整的阅读体验中,实现了多模态创作的无缝融合。
从剧本生成到画面构图,再到温柔自然的配音和轻量级交互设计,整个流程丝滑流畅,我这种非专业人士都能快速做出一本可以触发互动、讲故事、科普知识的完整小绘本,简直就是AI辅助儿童内容创作的利器。
5.表格与文档
如果我想了解关于普利策奖的相关讯息,这是文档模式的结果(点击可放大查看全文):
向下滑动查看所有内容
生成一份完整的分析型文档,围绕「普利策新闻摄影奖」展开统计解读与可视化展示,内容包含奖项背景、发展趋势、主题分布、地域拍摄密度及摄影师国籍构成等多维度信息,辅助理解其在全球新闻摄影领域的影响力与演化逻辑。📌 内容结构与页面要求:0️⃣ 奖项背景与全球地位(前言页)内容重点:普利策奖创立时间(1917年)、新闻摄影奖分设时间(1942年)设置类别:突发新闻摄影(Breaking News Photography)与特写新闻摄影(Feature Photography)奖项宗旨:表彰以视觉影像记录历史重大事件、展现人类情感与社会议题的杰出摄影作品国际影响力:被誉为“新闻摄影界的诺贝尔奖”,体现新闻摄影的纪实性、冲击力与社会价值形式建议:左文右图(含历史照片剪影或奖项图标)、段落简介+引语排版附加元素:可列出代表性摄影师或媒体机构(如路透社、美联社、纽约时报)1️⃣ 年度获奖趋势图图表类型:折线图/面积图数据内容:1942年起至今,每年获奖作品数量(或并列获奖情况)说明要点:标记重要年份(如高加索冲突、911、叙利亚战争等),可简述获奖密集期的历史背景2️⃣ 主题类型占比分析图表类型:饼图分类建议:战争 / 灾难 / 人道 / 政治 / 社会运动 / 文化 / 环保 / 其他说明要点:为每一类主题补充简短定义及代表题材关键词;高占比的主题需简要解释原因(如全球性战争高峰)3️⃣ 拍摄地区地理热力分布图表类型:热力图内容要求:根据拍摄地点密度生成区域热图,颜色梯度反映频率重点突出:中东、非洲、美洲、亚洲战乱热点区域需特别标注,并附关键词(如“阿富汗”“叙利亚”“美国国内暴乱”)4️⃣ 摄影师国籍统计图表类型:柱状图(国别排名)内容要求:展示最多获奖摄影师所属国家,按数量降序排列补充信息:突出美、英、日、法等传统新闻强国;可附简短评论说明地域分布差异与媒体影响力因素🎨 视觉风格建议报告整体风格:现代简约、专业沉稳配色建议:灰蓝+亮色点缀(用于强调数据);地图与图表风格统一字体建议:无衬线中文字体(如思源黑体)+现代英文标题字体(如Montserrat)每页结构:主标题 + 图/文内容 + 补充说明区,保持信息密度适中、排版有呼吸感
过程回放链接👇
https://skywork.ai/share/project/1949047641547292672?sid=-UKXRzWEYm&t=
除了信息内容、图表等,它把获奖图片等图片也找到并排版到文档中了,这一点是我觉得非常惊喜的。
文档模式的体验感也很好,结构梳理清晰,目录与章节骨架自动生成,配图与数据图表风格统一,整体配色也很和谐,图注、引用与链接一应俱全,来源可溯、证据链完整。排版也很细腻,标题层级、标点与空格、图文间距都处理得干净专业。
更方便的是,修改与二次加工非常便捷。增删段落、替换图表、追加案例都可以,最后还能多格式导出( DOCX / PDF / HTML ),真正做到了“写完就能发、导出即可用”。
思路清晰,证据可靠,呈现好看,写深度调研报告、市场分析、项目总结或者做年度规划等都可以尝试。
批量输出表格内容很实用,并且还有很多尝试神奇用法的空间。它搜素信息的准确度很高,简单打个比方,像是收集历年诺贝尔奖得主、奥斯卡获奖电影这类的年份+信息的内容,它能直接清晰输出,还能给详细的分析图表。
举个例子,用来做批量角色档案表,非常方便。
在世界观搭建、关卡策划或宣发脚本制作中,创作团队经常需要一次性产出几十到上百个角色档案。显著痛点就是,手工编辑与维护不仅耗时、口径容易不一致,还难以做后期筛选和平衡。直接在天工用结构化字段一键生成,速度极快,非常清晰有逻辑。可直接作为角色底表,后续批量微调就可以直接落地到剧情与数值设计。
同时还可以将人物设定拆解为可比对、可检索的列项(下方可以看到生成的血脉、登记、能力数值、秘密档案等)。可以将角色信息直接映射到剧情分支、数值系统等,避免重复描述与标准不齐。
真正应用的时候,我们可以先用统一模板生成多数值人物基础库,再根据当期剧情与数值目标微调,最后锁定一版“可交付底表”,就能进入版本迭代和资产生产。
如果需要增加内容,可以直接在对话中要求,天工可以继续向后添加角色,统一修改列或微调一样非常便捷。
我要做一个中世纪魔法王国背景的宫廷权谋游戏,请用表格的形式生成100位贵族角色(含男女),包含姓名、家族、爵位、性格、魔法资质、领地大小、派系归属、军事值、魅力值、秘密事件、与主角的关系等字段,填入具体内容与数值。
过程回放链接👇
https://skywork.ai/share/project/1949023028792606720?sid=-AymIE4T7o&t=
再比如生成100种人生模拟器表格。
在职业咨询、选题策划或用户洞察中,我们的常见痛点就是,只能看到“单线叙事”,很难横向比较不同选择带来的长期影响;样本少、偏见强、结论单一,导致决策成本高、启发不足。
这个人生模拟表格是个模拟数据表格,将人生路径拆解为可对照的维度:性格、关键决策、影响因素与结局,并一次性生成足量样本。通过统一格式呈现多路径走向,用来启发职业选择、内容创作或产品洞察。同时强调不涉及真人与隐私,确保可分享也可复用。
内容团队可采用类似方法制作,从100 条中挑选一部分改写为短视频脚本或播客提纲,比如制作“平行宇宙人生”这样的栏目;学习发展团队可以尝试使用类似方式去生成表格,设计岗位轮岗或能力栈成长路径。
过程回放链接👇
https://skywork.ai/share/project/1949470662759387136?sid=-f2mSQdVBM&t=
上面只是两个简单的举例,具体用法还等待大家深度挖掘,光是想想都觉得这个真的顶好用!
另外,还可以让它把复杂任务拆成可用的表格,直接落地到内容、产品、运营。比如做品牌灵感矩阵,排活动日历,写UGC与短视频脚本,整理研究综述与知识内容,搭建客户画像与销售话术,管理需求与路线图,批量出海报与分镜提示词,策划小游戏与题库,设计职业路径与路演问答,维护世界观资产等等等等。这里内容长度关系,就不过多延伸了。
而且表格消耗的积分相对较少(不一定准,大部分时候都消耗比较少),用起来真的很快乐。
案例分享就到这里啦,如果还想了解更多案例与技巧,我之前写过的这篇可以看看:AI Agent卷出新高度,Skywork真的解放打工人!
6.小结
之前我已经提到过,天工在Deep Research、溯源、在线编辑、各种格式适配和下载方面都是做得很不错的。既尽最大可能避免了AI幻觉,又针对职场高频场景进行了深度优化,大家有需要的时候可以尝试看看。不开玩笑,它可能是今年以来为我上班提效最多的工具,我的年中述职都有它的深度参与哈哈哈。希望这个分享对大家的工作日常也有所帮助。
今天这篇好像有点长了,担心大家看到最后把最前面的内容都忘了,链接我重新放一遍。
海外版-Skywork:https://skywork.ai
国内版-天工超级智能体: https://tiangong.cn
国内手机app:天工超级智能体
今天的分享就到这里啦!希望今天的内容对大家有帮助~期待大家猛猛三连鼓励阿真,感恩!!!
阿真 | 视觉设计师 & AI创意工具探索者
专注AI与设计相关,不定时掉落工具和个人心得,致力于分享实用有趣的创意知识。
期待你的三连(#^.^#)















