办公软件的尽头,「或许」是一个能听懂人话的 AI 助理

AI资讯 6个月前 charles
12.1K 0

打工人有三座大山:汇报压力、无尽加班、精神内耗。
每逢年中年终两个节点,堪称职场人的「渡劫时刻」。部门紧盯业绩数字,老板死抠成果细节,每场汇报都是一场硬仗,字字句句都得掂量利弊,没有得力的工具辅助,更是胜算渺茫。
作为一名编辑,我深度体验过不少 AI 工具,可惜大多是雷声大,雨点小。直到最近在 WAIC 逛展期间,我在 WPS 展区体验到了最新发布的 WPS 灵犀原生 Office 办公智能体,才真正感受到 AI 办公的另一种体验。
办公软件的尽头,「或许」是一个能听懂人话的 AI 助理
从功能覆盖面来看,它是个全能选手——能写文案、做 PPT、读文档、查资料,还能生成图像、分析数据,几乎囊括了日常办公的所有场景,在我接触过的 AI 工具中,这是少数真正能够理解任务需求、「眼里有活」的 AI 助理。
那些曾经一个人独自承受的工作压力,现在终于有了靠谱的「AI 同事」帮忙分担。
办公软件的尽头,「或许」是一个能听懂人话的 AI 助理
告别手搓文档的日子,这个 AI 助理真「眼里有活」
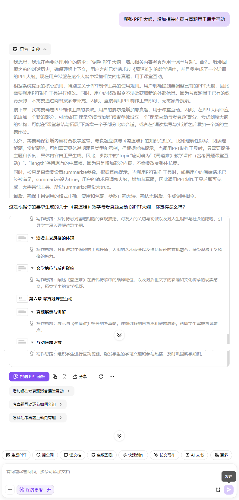
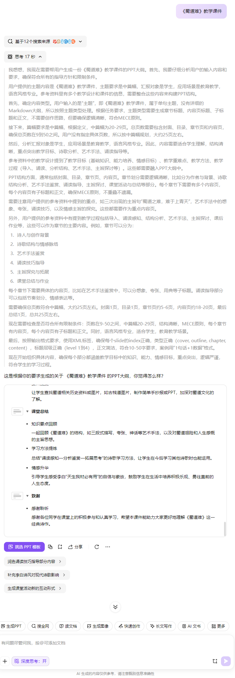
就拿做 PPT 这事来说吧,比如要做李白《蜀道难》的教学课件——这种任务,相信很多老师都有类似体验:对着空白页面发呆半小时,然后陷入无尽的「搜索-复制-粘贴-排版」循环,一晚上下来,人困马乏。
办公软件的尽头,「或许」是一个能听懂人话的 AI 助理
现在有了 WPS 灵犀,画风突变,点开「深度思考」、开启「联网搜索」,根据需要选择页数、面向人群,哐哐一顿输出,结构完整的大纲就出来了——诗歌创作背景、艺术赏析,课堂互动该有的环节一个不少。这也是边聊边改的魅力所在,每一次对话都能让这份 PPT 更贴近你的想法。
办公软件的尽头,「或许」是一个能听懂人话的 AI 助理
上下滑动查看更多内容
有个小细节要注意,和市面上一些主打「一键生成 PPT」的 AI 工具不同,WPS 灵犀的路子是先出大纲,再出排版。而大纲的梳理与微调正是考验 AI 智商的时刻。
我突发奇想,希望 PPT 大纲增加更多真题测试,用于课堂互动。换以前,这意味着我得手动新建页面、找真题素材、调整布局、配文字说明……光想想就累。
办公软件的尽头,「或许」是一个能听懂人话的 AI 助理
上下滑动查看更多内容
但现在,我只需要在对话框里输入想法,WPS 灵犀能立马调整大纲结构,还贴心地给出具体内容建议。偶尔 AI 理解偏了?没关系,再聊两句就纠正过来了,这种自然对话式的创作体验,源自于业界首创兼顾「文档创作」与「AI 助理」的同屏协同形态,让做 PPT 像聊天一样轻松。
办公软件的尽头,「或许」是一个能听懂人话的 AI 助理
海量模板的预览也在右侧一字排开,简约风、中国风、可爱卡通,各种风格任君挑选。毕竟,没有人比你更了解你的学生喜欢什么风格。
办公软件的尽头,「或许」是一个能听懂人话的 AI 助理
3 分钟不到,一份 28 页的精美课件就诞生了。从独自熬夜做 PPT到和 AI 助理聊着天就把 PPT 做好了,这或许就是 AI 时代的创作新体验。
办公软件的尽头,「或许」是一个能听懂人话的 AI 助理
即便随意切换模板,文字和图片依然不会乱成一锅粥,看似轻而易举,实则技术含量颇高。据了解,WPS AI 采用「原子化操作」技术,能够智能识别修改边界,精准锁定内容范围。
办公软件的尽头,「或许」是一个能听懂人话的 AI 助理
这背后体现的正是金山办公作为老牌办公软件厂商的多年积淀——需要对 PPTX 文件格式进行深度解析,每个元素怎么定位、怎么关联、怎么调用,都得摸得门清。
正因如此,WPS 灵犀在实际使用中才能解决那些「只有做过 PPT 才懂」的痛点。让我印象很深的是,在 WAIC 发布会上,PPT 设计师冯注龙也分享了他使用 WPS 灵犀做 PPT 的经历。
办公软件的尽头,「或许」是一个能听懂人话的 AI 助理
他提到,最痛苦的往往是最后调细节的时候——既要改内容,又要调布局,耗神又耗时,非常折磨。但在 WPS 灵犀的帮助下,原本最容易让人崩溃的「左右脑互搏」阶段得以有效化解,让他能够将更多精力集中在内容表达本身。
除了 PPT,WPS 灵犀在写作上也相当能打。
「帮我写一篇调研报告,关于请分析 Labubu 背后的营销策略」——要是以前,这种选题能让不少打工人掉一地头发。先得满世界找资料,各种平台挨个刷,然后分析用户画像、整理营销节点、对比竞品策略……
等真正开始写的时候,已经晚上十点了,脑子一片浆糊。
办公软件的尽头,「或许」是一个能听懂人话的 AI 助理
而现在输入我的想法,WPS 灵犀就能调动联网搜索,把各类信息源整理成思路清晰的逻辑框架。最让我惊喜的是它的信息整合能力——不是简单的堆砌资料,而是真的在帮你梳理逻辑:从 IP 形象分析到粉丝社群运营,从限量营销到情绪价值,让人直呼内行。
办公软件的尽头,「或许」是一个能听懂人话的 AI 助理
除了中文版本,我也想让它给我一份英文版本。它二话不说就开始输出,没有太多的机翻感,表达也相当地道。虽然最后还会习惯性润色一下,但这个底子已经相当不错了。
正好赶上苹果入局可折叠屏手机的传闻满天飞,于是我让它写份「中国折叠屏手机市场商业计划书」,7160 字的初稿很快就出来了。密密麻麻但逻辑清晰,从市场规模到商业模式,面面俱到。
办公软件的尽头,「或许」是一个能听懂人话的 AI 助理
但我还是希望用户画像能再具体些,它又立马补充了一段相当细致的用户分层分析:年龄分布、职业、地域等等。整个过程的交互设计不是一锤子买卖,而是真的可以像跟同事讨论一样,一轮轮优化。
最近广东基孔肯雅热蔓延速度很快,公司需要发布防蚊通知。有了 WPS 灵犀,同事也再也不用花个把小时上网搜目前情况最新数据、查防护指南,然后琢磨措辞。
办公软件的尽头,「或许」是一个能听懂人话的 AI 助理
使用 AI 文书功能,选择「创建通知」,它基于联网搜索很快就调出了最新疫情数据、防护建议、注意事项,不到 1 分钟的时间,一份既专业又不失温度的通知就搞定了。
开头是疫情概况,中间是具体防护措施,结尾是温暖的关怀提醒——逻辑清晰,语气得当,这些实实在在的细节,比任何宏大叙事都更有说服力。
打开 AI 搜索的正确打开方式,让每份文档都能「随叫随到」
如果说上面的功能是帮你生产内容,那下面这些功能就是帮你「消化知识」。说实话,这部分功能看着不起眼,但打工人都知道这里面的门道有多深。
每个打工人的 WPS 账号里藏着海量的文件,但想要迅速地找到这些文档犹如大海捞针。而这个 AI 搜索引擎,确实 get 到了痛点:理解自然语义,定位关键信息。
办公软件的尽头,「或许」是一个能听懂人话的 AI 助理
我们不用记住文件名,甚至不用记住准确的关键词,只需直白地输入问题,系统不仅能找到相关文档,还能直接定位到答案所在段落,实现精准跳转,极大提升检索效率。目前,网页端已上线这项功能,而桌面客户端也即将更新上线。
此外,WPS 灵犀内置的 AI 搜索功能不仅能搜本地文件,还能搜索网上的实时信息。
办公软件的尽头,「或许」是一个能听懂人话的 AI 助理
它对信息时效性的把握相当精准——哪些是最新动态,哪些是背景资料,分得清清楚楚,能够有效避免你错过重要的行业大新闻。
办公软件的尽头,「或许」是一个能听懂人话的 AI 助理
上下滑动查看更多内容
不只是个人用户受益。对企业来说,WPS 新上线的知识库功能解决了一个老大难问题——知识管理。过去,企业的知识资产散落在各个部门的文件夹里,现在,这些碎片化的文档可以被统一收编,变成一个「活」的知识体系。
此外,知识库的生态还足够开放,你既可以把自己的专业积累整理成库,贡献给行业;也可以在「知识广场」里订阅他人的智慧结晶,站在巨人的肩膀上。
办公软件的尽头,「或许」是一个能听懂人话的 AI 助理
我自己就订阅了一个名为「全球 AI 前沿资讯」的知识库,每当需要了解行业动态,只需向 AI 提问,它就能迅速检索相关内容,精准定位到我需要的信息,如同一个永远在线、过目不忘的「第二大脑」。
最后则是要重点说说这个 AI 聊文档功能,作为全网首个支持「聊文档」的随身语音助手,它的使用场景也特别真实。
想象一下,地铁上人挤人看不了手机,健身房挥汗如雨腾不出手,现在我们直接对着手机说话就行,AI 会像个私人助理一样,把文档里的内容、数据、条款统统给捋一遍。
我平时喜欢把一些让人头大的报告扔给它,让它帮我实时消化文档内容。最人性化的是支持随时打断。听到一半想问问题?直接插话。表达不清楚想重新说?马上纠正,不用像传统语音助手那样,必须等它把一大段话说完。
不得不说,WPS 灵犀的这套组合拳打得挺聪明:创作类功能让你高效产出,获取类功能让你快速输入,形成了一个完整的办公闭环,整体水准不亚于一个称职的 AI 助理。
最重要的是,它真的在帮我节省那些「毫无意义却又不得不做」的工作时间。这些省下来的时间,我可以用来思考更有价值的事情,或者……多摸会儿鱼。
AI 接管「必须做」,人类专注「值得做」
提起「AI 办公」,大家都不陌生。
但用过的人都懂那种割裂感——明明装了一堆 AI 工具,真实的工作场景却让人抓狂:写份报告要在五六个界面间来回切换——先用 A 工具写初稿,导出来;再开 B 工具找配图,一张张下载;接着打开 C 工具调整排版;等发现要修改,整个流程重来一遍。
原本一气呵成的创作过程,被切割成了无数个步骤。
作为 AI 办公真正落地的第一批「原生智能体」,WPS 灵犀这一次把一站式 AI 办公落到实处。它完全融入了 WPS 的原有生态。你的文档、表格、演示文稿,它都认识;你所沉淀下来的使用习惯、常用模板、历史记录,它也都记得。
办公软件的尽头,「或许」是一个能听懂人话的 AI 助理
要知道,「私人助理」这个词,在过去属于极少数人。能配得上助理的,要么是老板,要么是高管。但技术的魅力就在于:它能把奢侈品变成日用品。就像当年只有富人才用得起的手机,现在连小学生都人手一部。
WPS 灵犀要做的,就是让每个认真工作的人,都能拥有自己的「AI 助理」。斯坦福大学上个月发布的最新研究恰好印证了这种设计理念。
研究发现,46.1% 的职业任务中,工人们积极欢迎 AI 自动化——尤其是那些重复性、低价值的工作。更重要的是,45.2% 的职业期望达到 H3 级别,也就是「人机平等伙伴关系」。这正是 WPS 灵犀的定位:不是 H1 的完全自动化,也不是 H5 的纯辅助工具,而是 H3——一个真正的工作伙伴。
办公软件的尽头,「或许」是一个能听懂人话的 AI 助理
1990 年,乔布斯说过一句名言:「计算机是人类大脑的自行车。」他的意思是,人类赤脚跑步效率很低,但骑上自行车就能轻松超越其他物种。计算机就是这样的工具——放大我们的认知能力,让普通人也能做到以前做不到的事。
战术上重视、战略上「藐视」工作。我现在的工作状态就是,老板给我下需求;我扭头当起 WPS 灵犀 AI 的甲方,给 AI 定策略,比如怎么做、重点在哪、如何呈现。AI 则负责干体力活,比如写初稿、找资料、调格式。
四舍五入,我们都有光明的未来。
市面上很多 AI 产品都在贩卖焦虑:「AI 要取代你了!再不学 AI 就要失业了!」搞得人心惶惶,好像明天就要卷铺盖走人。这种非黑即白的论调,要么是培训机构的营销套路,要么是对技术的认知偏差。
办公软件的尽头,「或许」是一个能听懂人话的 AI 助理
用了 WPS 灵犀 AI 助理这么久,我最大的感触是:它不是要取代我,而是要解放我。解放什么?解放那些本不该占用人类智慧的重复劳动。
想想看,我们每天有多少时间和精力消耗在整理会议纪要、翻译文档、做数据汇总这些琐事上?偏偏就是这些「高不成低不就」的事务,吃掉了我们大部分的工作时间。现在,这些活通通可以外包给 WPS 灵犀了。
它做的是一件更长久、更现实的事情:帮你把注意力,从琐碎事务中抽离出来,重新交还给判断、创造与思考本身。说白了,当 AI 成为你的「体力担当」,你才能真正成为自己的「脑力担当」,这也是人类与 AI 协作的最佳平衡点。

版权声明:charles 发表于 2025年7月31日 am6:22。
转载请注明:办公软件的尽头,「或许」是一个能听懂人话的 AI 助理 | AI工具大全&导航

相关文章