从谨慎检查到一键接受,TRAE 如何成为我的主力 IDE?

AI资讯 5个月前 charles
11.5K 0

从谨慎检查到一键接受,TRAE 如何成为我的主力 IDE?


本文作者:Ida,对移动端开发拥有深厚的技术积累。近年来,积极探索如何利用 AI 技术提升日常工作效率,并尝试将生成式 AI 应用于研发流程优化。曾参与多个复杂项目的开发与维护,擅长将创新技术融入实际场景,提升用户体验。热爱分享技术心得,致力于让更多人了解并掌握前沿科技。


在 TRAE 中国版正式发布之后,我便有意识地用它来解决日常开发中遇到的各种问题。从一开始谨慎 check 每一条变更再决定是否接受,到现在点击全部接受的概率越来越高,TRAE 正在变成我写代码的主力 IDE。


希望本文能给从事客户端开发的同学在 TRAE 的使用上提供一些启发和参考,如果大家有好的实践探索也欢迎评论交流。


从谨慎检查到一键接受,TRAE 如何成为我的主力 IDE?

用 TRAE 打开工程文件


不知道大家用 TRAE 开发客户端功能时一般都是把哪个文件夹丢给 TRAE 呢?


开发业务需求时可以用 TRAE 直接打开工程中源码所在的文件夹,这样基本用到的文件都能在 TRAE 里索引到,也避免了整个工程下其他文件的干扰。


如果是明确针对某个文件夹下的代码分析或修改,有时也会直接用 TRAE 打开该特定文件夹,以便它可以快速建立代码索引,精确地去分析上下文。


但也要注意,TRAE 的历史会话记录是以文件夹维度来存储的,一旦文件夹被删除,之前在该文件夹中发生的历史会话也就全部丢失了!


关于导出历史会话记录,可以用魔法打败魔法,直接让 AI 把会话内容整理到文件中,一句下面这样的提示词即可:


将上面的对话历史内容全部整理到该文件中,包括给出的代码片段,不要遗漏内容,优化输出的markdown格式,让问题和回答一目了然
从谨慎检查到一键接受,TRAE 如何成为我的主力 IDE?
从谨慎检查到一键接受,TRAE 如何成为我的主力 IDE?


从谨慎检查到一键接受,TRAE 如何成为我的主力 IDE?

实现一个新功能模块


对于一个新功能模块,个人认为是非常适合用 TRAE 来完成绝大部分代码的,对于新增类的实现和完善,几乎都可以由 AI 来完成。最近的业务中正好就是这样一个例子:全新的功能,与现有业务代码的耦合度较低,实践下来大约有 90% 的代码可以用 AI 生成的,使用的 LLM 主要是:Gemini-2.5-Pro-Preview(0506)(最新版本中已经是 Gemini-2.5-Pro)和 DeepSeek-V3-0324。


下面列举一些实现过程中的典型 Case:


Case 1: 用类图先搭建起功能模块的基础框架


我一般习惯在技术方案中就把实现一个功能模块所需的类都设计好,然后再开始写代码,现在有了这份类图的指导,就可以使用 TRAE 快速地把关键类的基础框架搭建起来了。


从谨慎检查到一键接受,TRAE 如何成为我的主力 IDE?

XXX模块的最初类设计图


如果方法和属性定义的比较清晰,可以直接将该类图截图给 Gemini 作为上下文,节省写提示词的时间,然后在对话时使用 @Builder 直接生成类的文件。每轮对话最好只处理一个文件,然后针对这个类的实现提具体的要求,例如:


上下滑动查看完整内容

import Foundation
classXXXStateManager {
// MARK: - Singletonstatic let sharedInstance = XXXStateManager()private init() {}
// MARK: - Propertiesprivate var _value: Float = 0.0private let lock = NSLock()
    var value: Float {        get {            lock.lock()            defer { lock.unlock() }return _value        }set {            lock.lock()            _value = newValue            lock.unlock()// 通知外部积分已变更,会携带此时的value和state值        }    }
// MARK: - Methods
/// 获取百分比    func getXXXValue() -> Float {// TODO: Implementationreturn value    }
/// 根据百分比返回当前状态枚举值    func getXXXState() /*-> XXXState*/ {// TODO: Implementation & Define XXXState enum    }
/// 请求接口,更新积分    func requestUpdateXXXValue() {// TODO: Implementation    }
/// 请求接口,获取最新积分    func syncXXXValue() {// TODO: Implementation    }
/// 开启后,重置积分    func resetXXXToValue(_ newValue: Float) {// TODO: Implementation        self.value = newValue    }}
// TODO: Define XXXState enum if needed, for example:// enum XXXState {//    case stateA//    case stateB//    // ... other states// }
从谨慎检查到一键接受,TRAE 如何成为我的主力 IDE?


之后在实现每个类的过程中,就是不断地拆解问题,让 AI 去完成,一个问题解决后最好再开一个新的会话解决下一个问题,避免 LLM 对上下文理解的干扰,记得当新增代码量到一定程度时要查看是否有编译错误。


从谨慎检查到一键接受,TRAE 如何成为我的主力 IDE?
从谨慎检查到一键接受,TRAE 如何成为我的主力 IDE?
从谨慎检查到一键接受,TRAE 如何成为我的主力 IDE?
从谨慎检查到一键接受,TRAE 如何成为我的主力 IDE?
从谨慎检查到一键接受,TRAE 如何成为我的主力 IDE?
从谨慎检查到一键接受,TRAE 如何成为我的主力 IDE?

左右滑动查看更多精彩内容


Case 2: 用 Figma 中的 UIKit 代码生成视图代码


以前这种画 UI 又枯燥又磨人的活,终于可以在几分钟内就搞定了~


我在这里的做法是,在 Figma 中选中图层,将对应的 UIKit 代码直接复制到 TRAE 中让 AI 去生成 Swift 代码。先实现视图本身的样式,再往里添加子视图元素,生成的代码基本不用做太大改动。


从谨慎检查到一键接受,TRAE 如何成为我的主力 IDE?
从谨慎检查到一键接受,TRAE 如何成为我的主力 IDE?


上下滑动查看完整内容

import UIKitimport SnapKit
classReadyCardView: UIView {
private let iconView = UIView()private let titleLabel = UILabel()private let subTitleLabel = UILabel()
override init(frameCGRect) {        super.init(frame: frame)        setupView()        setupSubviews()    }
    required init?(coderNSCoder) {        super.init(coder: coder)        setupView()        setupSubviews()    }
private func setupView() {// 设置视图基本属性        self.clipsToBounds = false        self.layer.cornerRadius = 16
// 添加阴影效果        let shadowPath = UIBezierPath(roundedRect: bounds, cornerRadius: 16)        layer.shadowPath = shadowPath.cgPath        layer.shadowColor = UIColor(red: 0, green: 0, blue: 0, alpha: 0.25).cgColor        layer.shadowOpacity = 1        layer.shadowRadius = 16        layer.shadowOffset = CGSize(width: 0, height: 8)
// 添加渐变背景        let gradientLayer = CAGradientLayer()        gradientLayer.colors = [            UIColor(red: 0, green: 0, blue: 0, alpha: 1).cgColor,            UIColor(red: 0, green: 0, blue: 0, alpha: 1).cgColor,            UIColor(red: 0, green: 0.267, blue: 0.209, alpha: 1).cgColor        ]        gradientLayer.locations = [00.61]        gradientLayer.startPoint = CGPoint(x: 0, y: 0.5)        gradientLayer.endPoint = CGPoint(x: 1, y: 0.5)        gradientLayer.frame = bounds        gradientLayer.cornerRadius = 16        layer.insertSublayer(gradientLayer, at: 0)
// 添加边框        layer.borderWidth = 1.5        layer.borderColor = UIColor(red: 1, green: 1, blue: 1, alpha: 0.15).cgColor    }
private func setupSubviews() {// 添加iconView        addSubview(iconView)        iconView.snp.makeConstraints { make in            make.width.height.equalTo(120)            make.top.equalToSuperview().offset(64)            make.centerX.equalToSuperview()        }
// 添加titleLabel        addSubview(titleLabel)        titleLabel.textColor = UIColor(red: 1, green: 1, blue: 1, alpha: 1)        titleLabel.font = UIFont(name: "PingFangSC-Medium", size: 20)        titleLabel.textAlignment = .center        titleLabel.text = "已就绪"        titleLabel.snp.makeConstraints { make in            make.width.equalTo(210)            make.height.equalTo(28)            make.top.equalTo(iconView.snp.bottom).offset(8)            make.centerX.equalToSuperview()        }
// 添加subTitleLabel        addSubview(subTitleLabel)        subTitleLabel.textColor = UIColor(red: 0.604, green: 0.604, blue: 0.604, alpha: 1)        subTitleLabel.font = UIFont(name: "PingFangSC-Regular", size: 15)        subTitleLabel.text = ""        subTitleLabel.snp.makeConstraints { make in            make.width.equalTo(270)            make.height.equalTo(21)            make.top.equalTo(titleLabel.snp.bottom)            make.centerX.equalToSuperview()        }    }
override func layoutSubviews() {        super.layoutSubviews()// 更新渐变层frameif let gradientLayer = layer.sublayers?.first as? CAGradientLayer {            gradientLayer.frame = bounds        }    }}
从谨慎检查到一键接受,TRAE 如何成为我的主力 IDE?
从谨慎检查到一键接受,TRAE 如何成为我的主力 IDE?


这种方式简单直接,零成本直接上手使用。更进一步,我们也可以通过 Figma 官方提供的 MCP 工具来实现 UI 代码的生成,具体操作会在进阶篇中介绍。


Case 3: 生成读取 Settings 配置的代码


对于读取 Settings 配置的代码也是比较模板化的,如果手动去敲,在配置项很多的时候也要花费一些时间,现在描述清楚要求后,静待 TRAE 来生成代码就行了。下面左侧是生成的代码效果,几乎不需要改什么可以直接用。之后可以继续让 TRAE 去用这份 Configuration 替换掉写死在代码中的值。


上下滑动查看完整内容

import Foundationimport AWEAppSettings // 请确保已正确导入 AWEAppSettings
/// XXX铃功能相关配置classXXXConfiguration {// MARK: - Settings Keys/// 灵动岛文案配置的根键privatestatic let kXXXTextConfigRootKey = "XXX_text_config"/// 作品播放x毫秒后的互动才能算积分(单位毫秒)的键privatestatic let kXXXPlayDurationMinKey = "XXX_play_duration_min"/// XXX横幅自动展示x秒后消失(单位秒)的键privatestatic let kXXXBannerShowDurationKey = "XXX_banner_show_duration"/// 点击发现tab后,x秒内不重复请求接口(单位秒)的键privatestatic let kXXXClickTabRequestIntervalKey = "XXX_click_tab_request_interval"/// 前x次点击小铃铛(uid/did维度都可)会展开横幅(x=3)的键privatestatic let kXXXClickMatchBellExpandBannerCountKey = "XXX_click_match_bell_expand_banner_count"// MARK: - Sub Keys for XXX_text_configprivatestatic let kTextConfigEntranceKey = "entrance"privatestatic let kTextConfigCollectKey = "collect"privatestatic let kTextConfigCollectTitleKey = "title"// 嵌套在 collect 下privatestatic let kTextConfigCollectSubTitleKey = "sub_title"// 嵌套在 collect 下privatestatic let kTextConfigFullKey = "full"privatestatic let kTextConfigFullTitleKey = "title"// 嵌套在 full 下privatestatic let kTextConfigFullSubTitleKey = "sub_title"// 嵌套在 full 下privatestatic let kTextConfigFullBtnTextKey = "btn_text"// 嵌套在 full 下// MARK: - Default Values for XXX_text_configprivatestatic let defaultTextConfigEntrance = ""privatestatic let defaultTextConfigCollectTitle = ""privatestatic let defaultTextConfigCollectSubTitle = ""privatestatic let defaultTextConfigFullTitle = ""privatestatic let defaultTextConfigFullSubTitle = ""privatestatic let defaultTextConfigFullBtnText = ""privatestatic let defaultCollectDictionary: [StringString= [        kTextConfigCollectTitleKey: defaultTextConfigCollectTitle,        kTextConfigCollectSubTitleKey: defaultTextConfigCollectSubTitle    ]privatestatic let defaultFullDictionary: [StringString= [        kTextConfigFullTitleKey: defaultTextConfigFullTitle,        kTextConfigFullSubTitleKey: defaultTextConfigFullSubTitle,        kTextConfigFullBtnTextKey: defaultTextConfigFullBtnText    ]// MARK: - General Settings Getters/// 获取作品播放x毫秒后的互动才能算积分(单位毫秒)/// 默认值: 3000static func playDurationMin() -> Int {return AWEAppSettings.awemeSettings().integer(forKeyPath: kXXXPlayDurationMinKey, defaultValue: 3000)    }/// 获取XXX横幅自动展示x秒后消失(单位秒)/// 默认值: 10static func bannerShowDuration() -> Int {return AWEAppSettings.awemeSettings().integer(forKeyPath: kXXXBannerShowDurationKey, defaultValue: 10)    }/// 获取点击发现tab后,x秒内不重复请求接口(单位秒)/// 默认值: 30static func clickTabRequestInterval() -> Int {return AWEAppSettings.awemeSettings().integer(forKeyPath: kXXXClickTabRequestIntervalKey, defaultValue: 30)    }/// 获取前x次点击小铃铛(uid/did维度都可)会展开横幅(x=3)/// 默认值: 3static func clickMatchBellExpandBannerCount() -> Int {return AWEAppSettings.awemeSettings().integer(forKeyPath: kXXXClickMatchBellExpandBannerCountKey, defaultValue: 3)    }// MARK: - Text Config Getters/// 通用方法:获取 XXX_text_config 下指定子键的字符串值/// - Parameters:///   - subKey: XXX_text_config 内的子键 (例如 "entrance" 或 "collect.title")///   - defaultValue: 如果未找到配置,则返回的默认值/// - Returns: 配置的字符串值或默认值privatestatic func getTextConfigStringValue(forKey subKeyStringdefaultValueString) -> String {        let keyPath = "(kXXXTextConfigRootKey).(subKey)"return AWEAppSettings.awemeSettings().string(forKeyPath: keyPath, defaultValue: defaultValue) ?? defaultValue    }
/// 通用方法:获取 XXX_text_config 下指定子键的字典值/// - Parameters:///   - subKey: XXX_text_config 内的子键 (例如 "collect" 或 "full")///   - defaultValue: 如果未找到配置,则返回的默认值/// - Returns: 配置的字典值或默认值privatestatic func getTextConfigDictionaryValue(forKey subKeyStringdefaultValue: [StringAny]) -> [StringAny] {        let keyPath = "(kXXXTextConfigRootKey).(subKey)"return AWEAppSettings.awemeSettings().dictionary(forKeyPath: keyPath, defaultValue: defaultValue) ?? defaultValue    }/// 获取灵动岛文案配置 - 入口文案/// 例如:"entrance":""/// 默认值: ""static func textConfigEntrance() -> String {return getTextConfigStringValue(forKey: kTextConfigEntranceKey, defaultValue: defaultTextConfigEntrance)    }// MARK: - Collect Text Config
/// 获取灵动岛文案配置 - "collect" 对象字典/// 默认值: `["title": "", "sub_title": ""]`static func textConfigCollectDictionary() -> [StringString] {        let dict = getTextConfigDictionaryValue(forKey: kTextConfigCollectKey, defaultValue: defaultCollectDictionary)return dict as? [StringString?? defaultCollectDictionary    }/// 获取灵动岛文案配置 - 充能中标题/// 例如:"collect.title":"XXX铃充能中"/// 默认值: "XXX铃充能中"static func textConfigCollectTitle() -> String {        let keyPath = "(kTextConfigCollectKey).(kTextConfigCollectTitleKey)"return getTextConfigStringValue(forKey: keyPath, defaultValue: defaultTextConfigCollectTitle)    }/// 获取灵动岛文案配置 - 充能中副标题/// 例如:"collect.sub_title":""/// 默认值: ""static func textConfigCollectSubTitle() -> String {        let keyPath = "(kTextConfigCollectKey).(kTextConfigCollectSubTitleKey)"return getTextConfigStringValue(forKey: keyPath, defaultValue: defaultTextConfigCollectSubTitle)    }// MARK: - Full Text Config (寻找已就绪)
/// 获取灵动岛文案配置 - "full" 对象字典/// 默认值: `["title": "寻找已就绪", "sub_title": "点击开启,找到与你有默契的人", "btn_text": "开启寻找"]`static func textConfigFullDictionary() -> [StringString] {        let dict = getTextConfigDictionaryValue(forKey: kTextConfigFullKey, defaultValue: defaultFullDictionary)return dict as? [StringString?? defaultFullDictionary    }/// 获取灵动岛文案配置 - 寻找已就绪标题/// 例如:"full.title":""/// 默认值: ""static func textConfigFullTitle() -> String {        let keyPath = "(kTextConfigFullKey).(kTextConfigFullTitleKey)"return getTextConfigStringValue(forKey: keyPath, defaultValue: defaultTextConfigFullTitle)    }/// 获取灵动岛文案配置 - 寻找已就绪副标题/// 例如:"full.sub_title":""/// 默认值: ""static func textConfigFullSubTitle() -> String {        let keyPath = "(kTextConfigFullKey).(kTextConfigFullSubTitleKey)"return getTextConfigStringValue(forKey: keyPath, defaultValue: defaultTextConfigFullSubTitle)    }/// 获取灵动岛文案配置 - 寻找已就绪按钮文案/// 例如:"full.btn_text":""/// 默认值: ""static func textConfigFullBtnText() -> String {        let keyPath = "(kTextConfigFullKey).(kTextConfigFullBtnTextKey)"return getTextConfigStringValue(forKey: keyPath, defaultValue: defaultTextConfigFullBtnText)    }}
从谨慎检查到一键接受,TRAE 如何成为我的主力 IDE?


Case 4: 随时对代码进行优化


在实现功能的过程中,可以借助 TRAE 随时对代码进行优化。比如这次开发中,异步读写 storage 在两处都有同样的处理,我让 AI 直接封装了一个AsyncStorageUtil类。再比如,我就是看某段代码写的很啰嗦,感觉可以优化,但是没有思路,也可以直接让 AI 给优化建议。


从谨慎检查到一键接受,TRAE 如何成为我的主力 IDE?
从谨慎检查到一键接受,TRAE 如何成为我的主力 IDE?


Case 5: 将 OC 代码翻译成 Swift


把大段的 OC 代码手动翻译成 Swift 还是会费一番功夫的,现在 AI 可以秒完成,在我们写 Swift 时一定要利用上。


从谨慎检查到一键接受,TRAE 如何成为我的主力 IDE?
从谨慎检查到一键接受,TRAE 如何成为我的主力 IDE?


Case 6: 使用 TRAE 的 cue 功能直接写代码


除了在对话框中与 AI 沟通来完成任务,很多时候我也会直接在 TRAE 中写代码的,按 Tab 键即可接受预测的内容,按 ESC 键取消当前的预测,体验下来接受的概率还是比较高的,这种方式也推荐大家去试用。


从谨慎检查到一键接受,TRAE 如何成为我的主力 IDE?

分析已有的功能模块


Case1: Copy 代码时补齐头文件


在开发中我们会遇到的一种情况是,去已有代码里 Copy 一段逻辑到自己的代码里,有时这段代码需要额外引入很多头文件,纯靠记忆精准敲出这些头文件是有一点难为我胖虎了,去原来的代码一点点找又比较费时,尤其是那个文件引入了一屏幕都放不下的头文件时。


此时就可以让 AI 先去干一番活啦,比如我要把下面的代码复制到一个新文件中去:


从谨慎检查到一键接受,TRAE 如何成为我的主力 IDE?
从谨慎检查到一键接受,TRAE 如何成为我的主力 IDE?


Case2: 分析长函数的执行过程


当我们遇到不能一眼看出某个方法在干什么的时候,可以让 LLM 详细解释这个方法,并生成流程图,比如下面这段代码,我们让 Gemini 来分析解释一下,并让它生成可以在 Mermaid 或 draw.io 中展示的流程图:


上下滑动查看完整内容

- (void)fetchRecommendCardOfFamiliarFeedWithSuccessCompletion:(void(^)(BOOL))completion {if (![self enableInsertFamiliarFeedCard]) {        AWEBLOCK_INVOKE(completion,NO);return;    }dispatch_group_t group = dispatch_group_create();    BOOL fetchDataSuccess = NO;if ([self.familiarFeedRecommendStrategy enableInsertFamiliarFeedObdCardAB] &&        self.familiarFeedObdDataSource.models.count == 0) {        fetchDataSuccess = YES;        dispatch_group_enter(group);        [self fetchFamiliarRecommendUserDataWithType:AWERecommendTypeFeedObdCard isAutoTrigger:NO completion:^{            dispatch_group_leave(group);        }];    }if ([self.familiarFeedRecommendStrategy enableInsertFamiliarFeedMateCardAB] &&        self.familiarFeedMateDataSource.models.count == 0) {        fetchDataSuccess = YES;        dispatch_group_enter(group);        [self fetchFamiliarRecommendUserDataWithType:AWERecommendTypeFeedMateCard isAutoTrigger:NO completion:^{            dispatch_group_leave(group);        }];    }if ([self.familiarFeedRecommendStrategy enableInsertFamiliarFeedListCardAB] &&        self.familiarFeedMultiMateDataSource.models.count == 0) {        fetchDataSuccess = YES;        dispatch_group_enter(group);        [self fetchFamiliarRecommendUserDataWithType:AWERecommendTypeFeedMateMultiCard isAutoTrigger:NO completion:^{            dispatch_group_leave(group);        }];    }if (fetchDataSuccess) {        dispatch_group_notify(group, dispatch_get_main_queue(), ^{            AWEBLOCK_INVOKE(completion, YES);        });    } else {        AWEBLOCK_INVOKE(completion, NO);    }}


从谨慎检查到一键接受,TRAE 如何成为我的主力 IDE?
从谨慎检查到一键接受,TRAE 如何成为我的主力 IDE?
从谨慎检查到一键接受,TRAE 如何成为我的主力 IDE?
从谨慎检查到一键接受,TRAE 如何成为我的主力 IDE?
从谨慎检查到一键接受,TRAE 如何成为我的主力 IDE?

左右滑动查看更多精彩内容


可以从 TRAE 的插件市场中安装一个 Mermaid Preview 插件,然后创建一个 mermaid.md,把代码贴过去就可以预览效果了,会根据当前的IDE给对应的配色。


```mermaid // 文件中加上该表示// 直接将 mermaid 源码粘贴在这里


Case3: 分析一个完整的功能模块


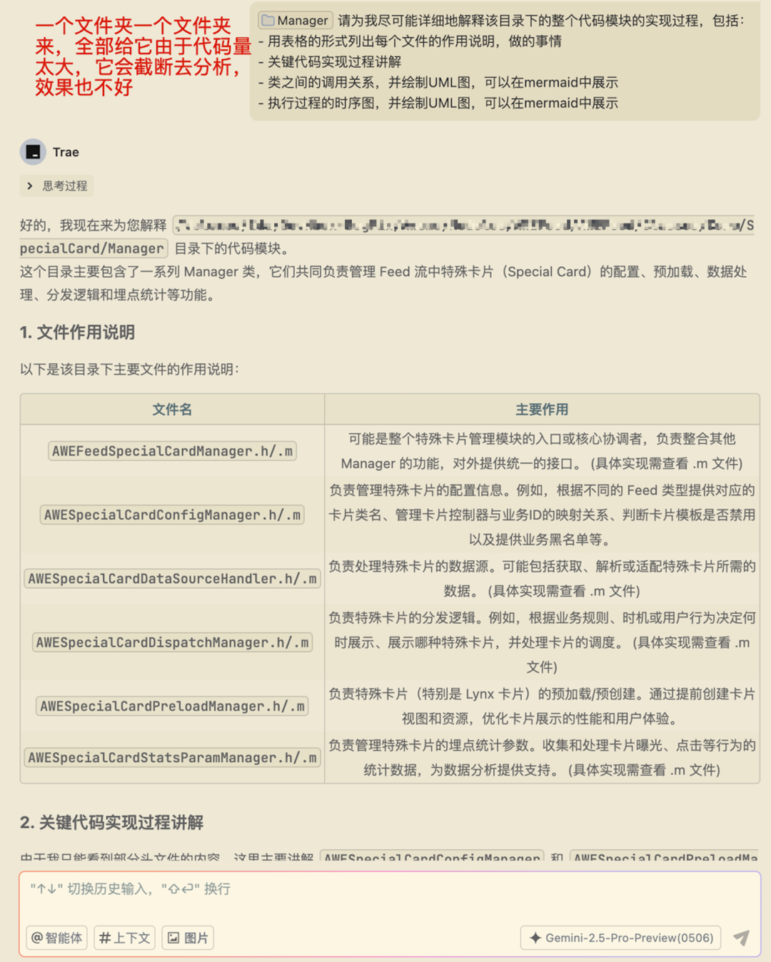
在做技术调研时也经常会遇到要去了解一个完整功能模块实现过程,如果这个模块的代码比较内聚,并且都集中放在一个文件夹内,那就可以把整个文件夹丢给 AI 去分析,并让它生成流程图和时序图,但也要考虑到 LLM 一次可以接收的上下文长度。比如之前调研主框架的异形卡实现过程:


从谨慎检查到一键接受,TRAE 如何成为我的主力 IDE?
从谨慎检查到一键接受,TRAE 如何成为我的主力 IDE?
从谨慎检查到一键接受,TRAE 如何成为我的主力 IDE?


这样了解一番后,对这个模块是怎么工作的就有一个大致的了解,提升我们调研的效率。


Case4: 辅助完成代码重构


在做代码重构时,也可以让 TRAE 来辅助完成,比如一些文件重名替换、抽离定义常量等等。前段时间把一个气泡视图重构成了可以给其他场景使用的通用组件,也是用 TRAE 完成了大部分工作,基本上自己想好了重构方案后,就是指挥 AI 来一步步干活了。


我这里直接新开一个 TRAE 窗口,只打开要修改的文件夹,然后就可以引用 #Workspace 了,也避免了其他代码上下文对 LLM 分析的干扰。


从谨慎检查到一键接受,TRAE 如何成为我的主力 IDE?
从谨慎检查到一键接受,TRAE 如何成为我的主力 IDE?
从谨慎检查到一键接受,TRAE 如何成为我的主力 IDE?
从谨慎检查到一键接受,TRAE 如何成为我的主力 IDE?


AI 修改后需要再审查核对一下,整体上比纯人工来写提效了很多,在我这次重构中至少节约 1 pd。


TRAE 已显著提升我的开发效率,从精准打开特定文件夹避免干扰,到助力新功能模块的高效搭建,它正重塑我们的开发模式。点击阅读原文,体验 TRAE 的智能编码,客户端开发比你想象的更简单。


下篇文章将深入挖掘更多实用技巧,为大家带来更丰富的开发灵感,敬请期待!


版权声明:charles 发表于 2025年7月10日 pm2:59。
转载请注明:从谨慎检查到一键接受,TRAE 如何成为我的主力 IDE? | AI工具大全&导航

相关文章